Warning:
JavaScript is turned OFF. None of the links on this page will work until it is reactivated.
If you need help turning JavaScript On, click here.
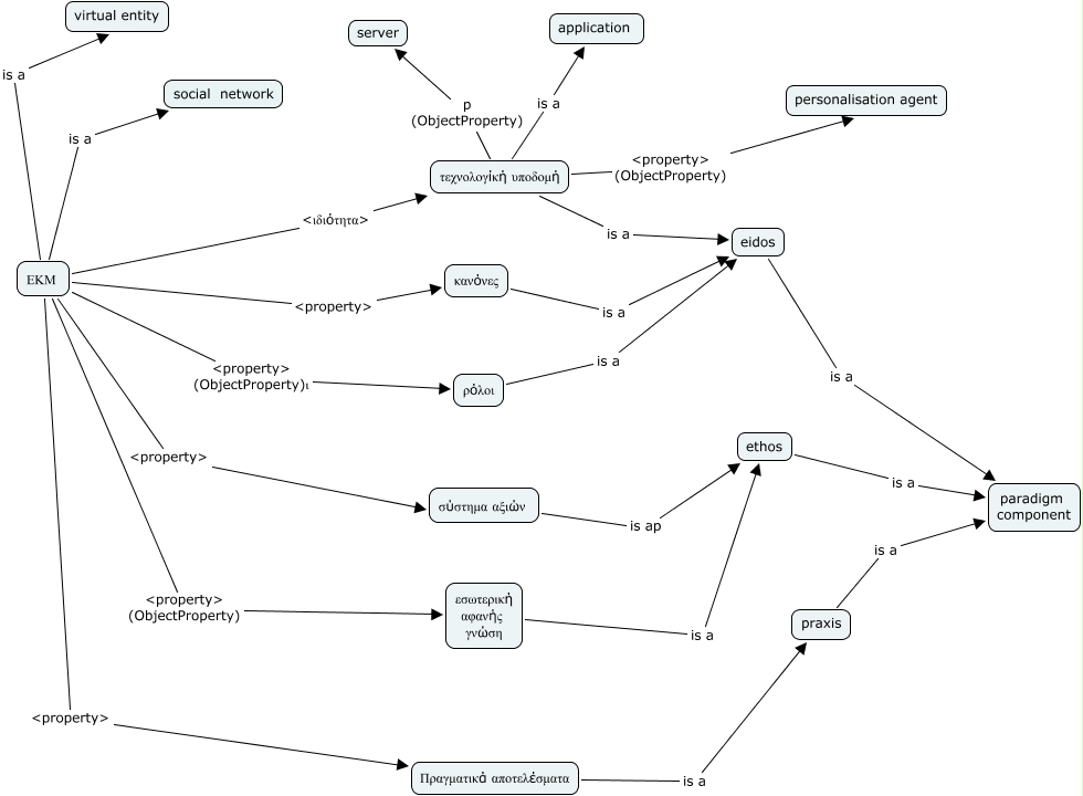
This Concept Map has information related to: ekm, τεχνολογίκή υποδομή is a application, τεχνολογίκή υποδομή p (ObjectProperty) server, ΕΚΜ <property> (ObjectProperty) εσωτερική αφανής γνώση, τεχνολογίκή υποδομή <property> (ObjectProperty) personalisation agent, σύστημα αξιών is ap ethos, Πραγματικά αποτελέσματα is a praxis, τεχνολογίκή υποδομή is a eidos, ΕΚΜ is a virtual entity, ΕΚΜ <ιδιότητα> τεχνολογίκή υποδομή, praxis is a paradigm component