Warning:
JavaScript is turned OFF. None of the links on this page will work until it is reactivated.
If you need help turning JavaScript On, click here.
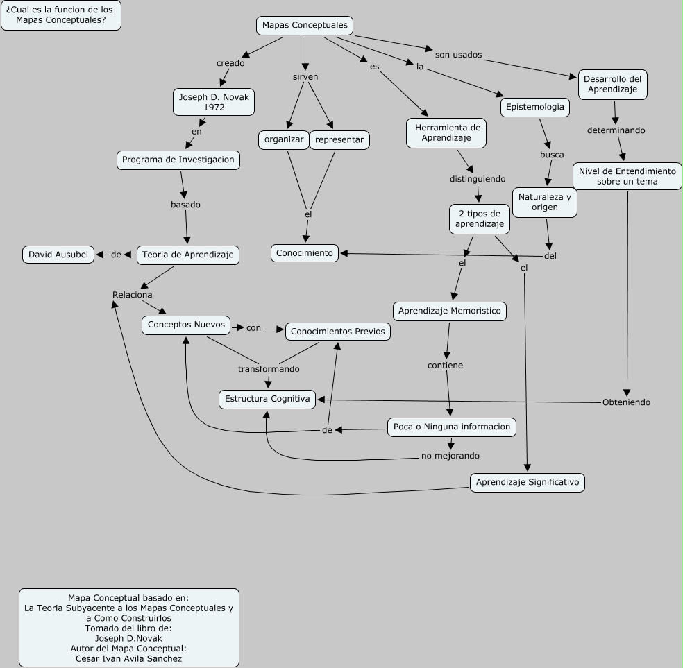
Este mapa conceptual tiene información relacionada a: Teoria Subyacente, Poca o Ninguna informacion de Conceptos Nuevos, Teoria de Aprendizaje Relaciona Conceptos Nuevos, 2 tipos de aprendizaje el Aprendizaje Memoristico, Joseph D. Novak 1972 en Programa de Investigacion, Teoria de Aprendizaje de David Ausubel, Mapas Conceptuales sirven organizar, Mapas Conceptuales la Epistemologia, Desarrollo del Aprendizaje determinando Nivel de Entendimiento sobre un tema, Nivel de Entendimiento sobre un tema Obteniendo Estructura Cognitiva, Poca o Ninguna informacion no mejorando Estructura Cognitiva