WARNING:
JavaScript is turned OFF. None of the links on this concept map will
work until it is reactivated.
If you need help turning JavaScript On, click here.
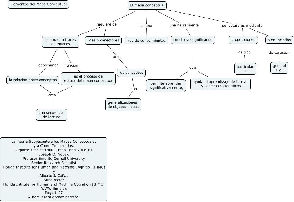
This Concept Map, created with IHMC CmapTools, has information related to: Elementos del Mapa conceptual una herramienta, El mapa conceptual su lectura es mediante o enunciados, palabras o fraces de enlaces funciòn es el proceso de lectura del mapa conceptual, construye significados que permite aprender significativamente,, El mapa conceptual requiere de palabras o fraces de enlaces, El mapa conceptual una herramienta construye significados, palabras o fraces de enlaces determinan la relacion entre conceptos, es el proceso de lectura del mapa conceptual crea una secuencia de lectura, proposiciones de tipo particular +, El mapa conceptual es una red de conocimientos, los conceptos son generalizaciones de objetos o coas, El mapa conceptual requiere de ligas o conectores, ligas o conectores unen los conceptos, construye significados que ayuda al aprendizaje de teorias y conceptos cientificos, El mapa conceptual su lectura es mediante proposiciones, o enunciados de caracter general + o -, la relacion entre conceptos crea una secuencia de lectura