Warning:
JavaScript is turned OFF. None of the links on this page will work until it is reactivated.
If you need help turning JavaScript On, click here.
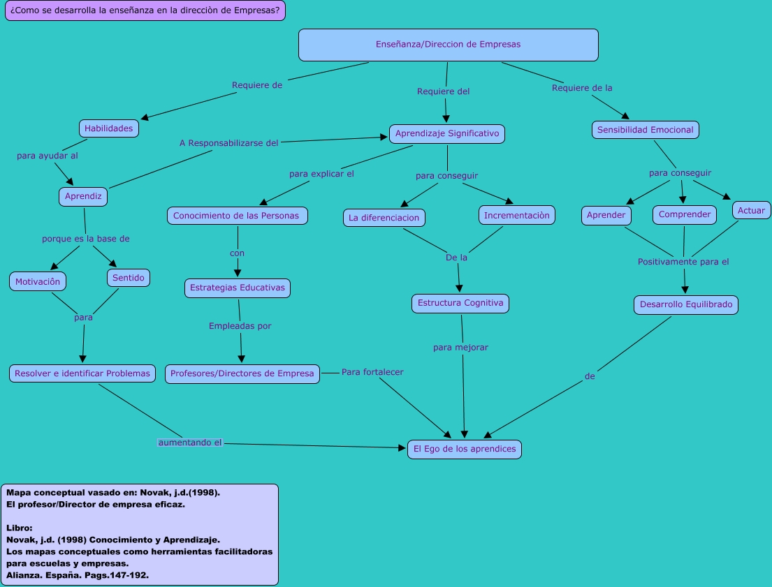
Este mapa conceptual tiene información relacionada a: El Profesor Director de Empresa Eficaz, Aprendiz A Responsabilizarse del Aprendizaje Significativo, Motivaciôn para Resolver e identificar Problemas, Aprendiz porque es la base de Sentido, Actuar Positivamente para el Desarrollo Equilibrado, La diferenciacion De la Estructura Cognitiva, Aprendizaje Significativo para conseguir Incrementaciòn, Profesores/Directores de Empresa Para fortalecer El Ego de los aprendices, Sensibilidad Emocional para conseguir Aprender, Estrategias Educativas Empleadas por Profesores/Directores de Empresa, Sensibilidad Emocional para conseguir Actuar