Warning:
JavaScript is turned OFF. None of the links on this page will work until it is reactivated.
If you need help turning JavaScript On, click here.
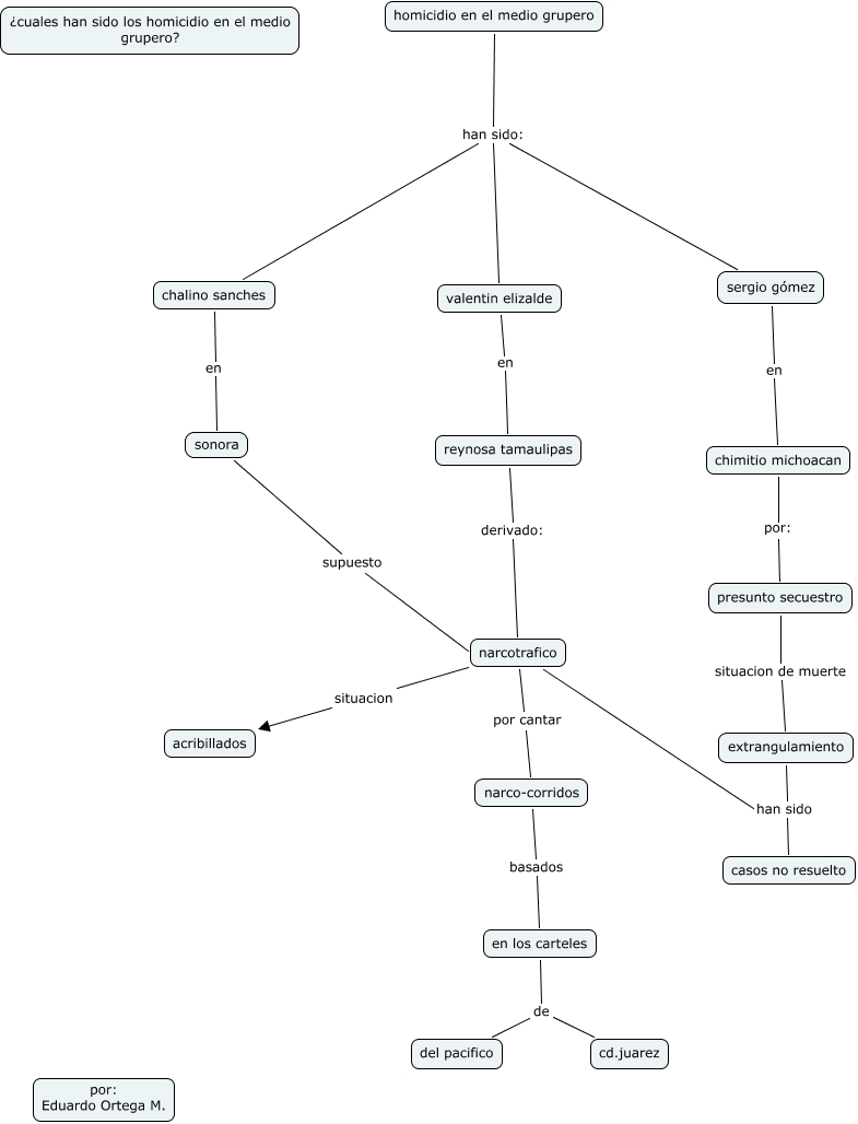
Este mapa conceptual tiene información relacionada a: homicidios, narcotrafico han sido casos no resuelto, presunto secuestro situacion de muerte extrangulamiento, homicidio en el medio grupero han sido: valentin elizalde, narcotrafico situacion acribillados, extrangulamiento han sido casos no resuelto, valentin elizalde en reynosa tamaulipas, chalino sanches en sonora, homicidio en el medio grupero han sido: sergio gómez, sergio gómez en chimitio michoacan, en los carteles de del pacifico