Warning:
JavaScript is turned OFF. None of the links on this page will work until it is reactivated.
If you need help turning JavaScript On, click here.
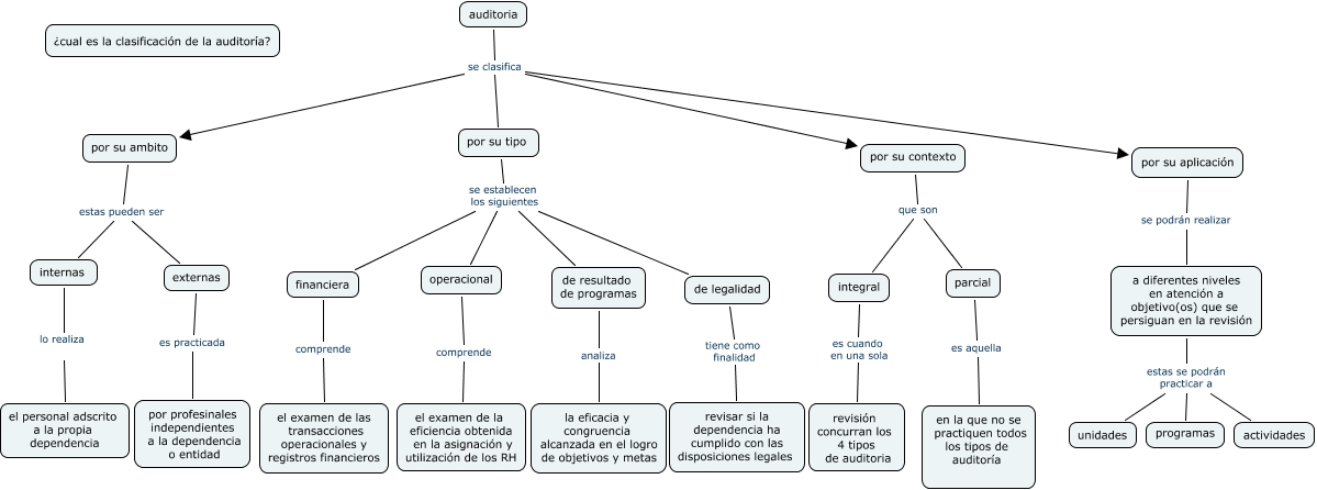
Este mapa conceptual tiene información relacionada a: TEMA LIBRE, por su tipo se establecen los siguientes de legalidad, integral es cuando en una sola revisión concurran los 4 tipos de auditoria, por su tipo se establecen los siguientes de resultado de programas, por su ambito estas pueden ser internas, de resultado de programas analiza la eficacia y congruencia alcanzada en el logro de objetivos y metas, a diferentes niveles en atención a objetivo(os) que se persiguan en la revisión estas se podrán practicar a programas, auditoria se clasifica por su ambito, a diferentes niveles en atención a objetivo(os) que se persiguan en la revisión estas se podrán practicar a unidades, por su contexto que son parcial, por su tipo se establecen los siguientes operacional