Warning:
JavaScript is turned OFF. None of the links on this page will work until it is reactivated.
If you need help turning JavaScript On, click here.
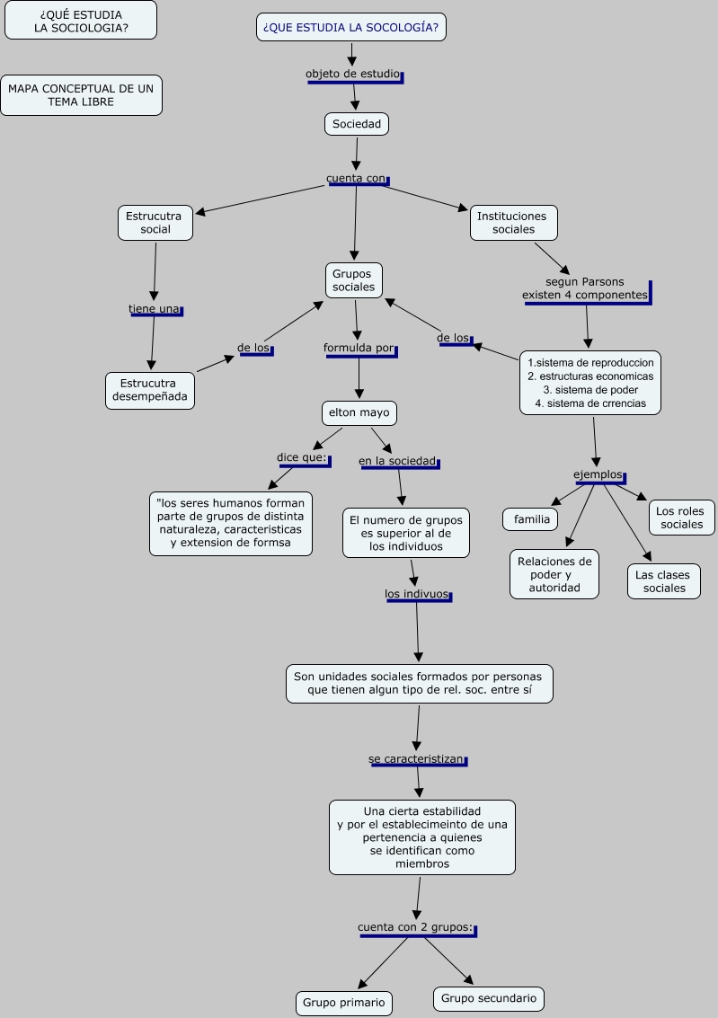
Este mapa conceptual tiene información relacionada a: 2.QUE ESTUDIA LA SOCIOLOGÍA, elton mayo en la sociedad El numero de grupos es superior al de los individuos, Grupos sociales formulda por elton mayo, Instituciones sociales segun Parsons existen 4 componentes 1.sistema de reproduccion 2. estructuras economicas 3. sistema de poder 4. sistema de crrencias, Una cierta estabilidad y por el establecimeinto de una pertenencia a quienes se identifican como miembros cuenta con 2 grupos: Grupo primario, 1.sistema de reproduccion 2. estructuras economicas 3. sistema de poder 4. sistema de crrencias ejemplos Las clases sociales, El numero de grupos es superior al de los individuos los indivuos Son unidades sociales formados por personas que tienen algun tipo de rel. soc. entre sí, 1.sistema de reproduccion 2. estructuras economicas 3. sistema de poder 4. sistema de crrencias ejemplos Relaciones de poder y autoridad, elton mayo dice que: "los seres humanos forman parte de grupos de distinta naturaleza, caracteristicas y extension de formsa, Una cierta estabilidad y por el establecimeinto de una pertenencia a quienes se identifican como miembros cuenta con 2 grupos: Grupo secundario, Sociedad cuenta con Grupos sociales