Warning:
JavaScript is turned OFF. None of the links on this page will work until it is reactivated.
If you need help turning JavaScript On, click here.
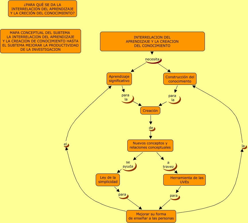
Este mapa conceptual tiene información relacionada a: 6.B) INTERRELACION DEL APRENDIZAJE Y LA CREACON DEL CONOCIMIENTO, Aprendizaje significativo para la Creación, Nuevos conceptos y relaciones conceptuales a travez Herramienta de las UVEs, INTERRELACION DEL APRENDIZAJE Y LA CREACION DEL CONOCIMIENTO necesita Construcción del conocimiento, Mejorar su forma de enseñar a las personas la Construcción del conocimiento, Mejorar su forma de enseñar a las personas el Aprendizaje significativo, Creación de Nuevos conceptos y relaciones conceptuales, INTERRELACION DEL APRENDIZAJE Y LA CREACION DEL CONOCIMIENTO necesita Aprendizaje significativo, Ley de la simplicidad para Mejorar su forma de enseñar a las personas, Nuevos conceptos y relaciones conceptuales se ayuda Ley de la simplicidad, Construcción del conocimiento para la Creación