WARNING:
JavaScript is turned OFF. None of the links on this concept map will
work until it is reactivated.
If you need help turning JavaScript On, click here.
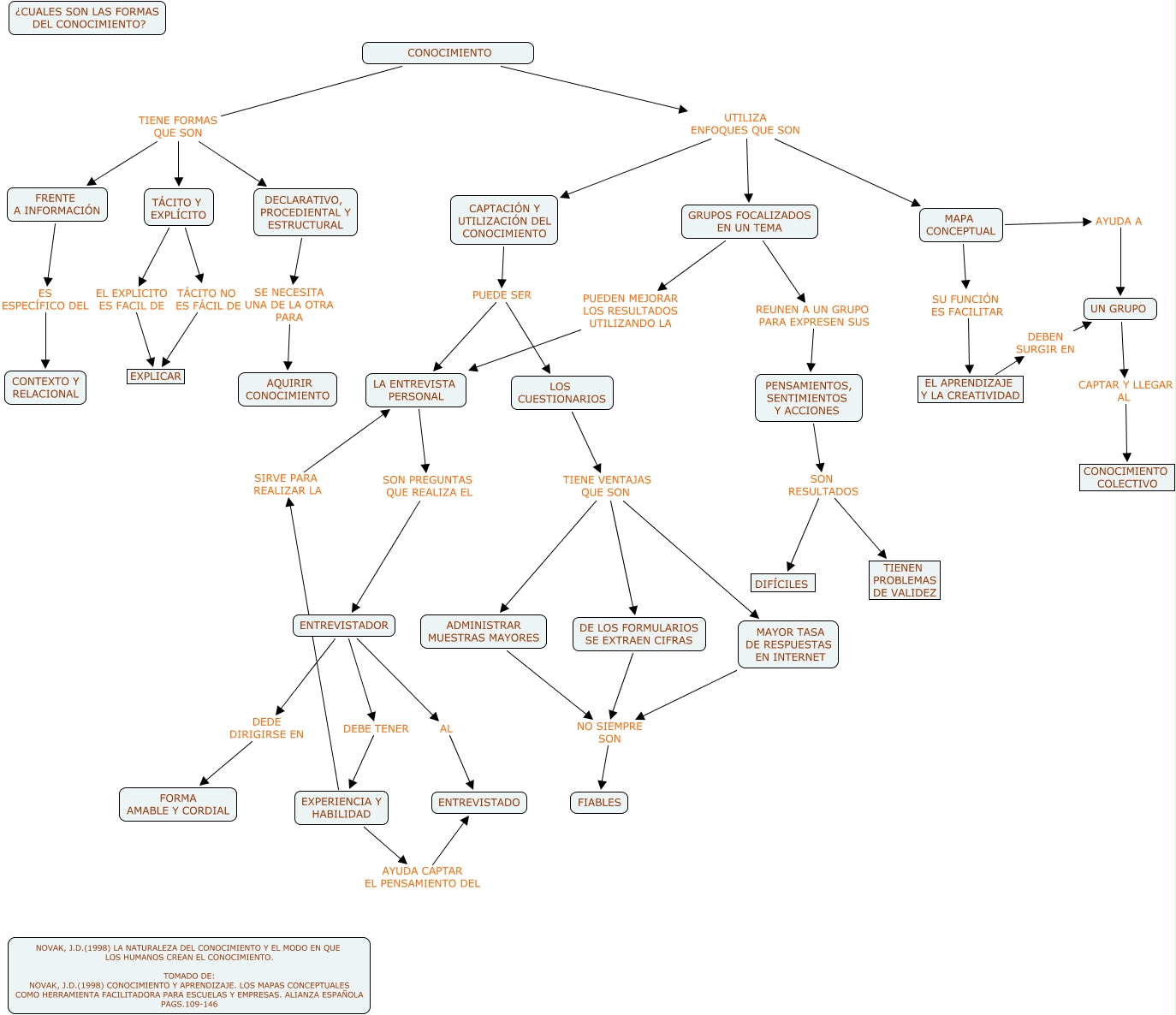
This Concept Map, created with IHMC CmapTools, has information related to: FORMAS DEL CONOCIMIENTO 3, CONOCIMIENTO TIENE FORMAS QUE SON TÁCITO Y EXPLÍCITO, EL APRENDIZAJE Y LA CREATIVIDAD DEBEN SURGIR EN UN GRUPO, LA ENTREVISTA PERSONAL SON PREGUNTAS QUE REALIZA EL ENTREVISTADOR, PENSAMIENTOS, SENTIMIENTOS Y ACCIONES SON RESULTADOS TIENEN PROBLEMAS DE VALIDEZ, CONOCIMIENTO TIENE FORMAS QUE SON FRENTE A INFORMACIÓN, EXPERIENCIA Y HABILIDAD SIRVE PARA REALIZAR LA LA ENTREVISTA PERSONAL, TÁCITO Y EXPLÍCITO TÁCITO NO ES FÁCIL DE EXPLICAR, UN GRUPO CAPTAR Y LLEGAR AL CONOCIMIENTO COLECTIVO, CONOCIMIENTO TIENE FORMAS QUE SON DECLARATIVO, PROCEDIENTAL Y ESTRUCTURAL, CAPTACIÓN Y UTILIZACIÓN DEL CONOCIMIENTO PUEDE SER LA ENTREVISTA PERSONAL, GRUPOS FOCALIZADOS EN UN TEMA PUEDEN MEJORAR LOS RESULTADOS UTILIZANDO LA LA ENTREVISTA PERSONAL, MAYOR TASA DE RESPUESTAS EN INTERNET NO SIEMPRE SON FIABLES, LOS CUESTIONARIOS TIENE VENTAJAS QUE SON MAYOR TASA DE RESPUESTAS EN INTERNET, GRUPOS FOCALIZADOS EN UN TEMA REUNEN A UN GRUPO PARA EXPRESEN SUS PENSAMIENTOS, SENTIMIENTOS Y ACCIONES, LOS CUESTIONARIOS TIENE VENTAJAS QUE SON ADMINISTRAR MUESTRAS MAYORES, CONOCIMIENTO UTILIZA ENFOQUES QUE SON CAPTACIÓN Y UTILIZACIÓN DEL CONOCIMIENTO, EXPERIENCIA Y HABILIDAD AYUDA CAPTAR EL PENSAMIENTO DEL ENTREVISTADO, ENTREVISTADOR AL ENTREVISTADO, PENSAMIENTOS, SENTIMIENTOS Y ACCIONES SON RESULTADOS DIFÍCILES, FRENTE A INFORMACIÓN ES ESPECÍFICO DEL CONTEXTO Y RELACIONAL