Warning:
JavaScript is turned OFF. None of the links on this page will work until it is reactivated.
If you need help turning JavaScript On, click here.
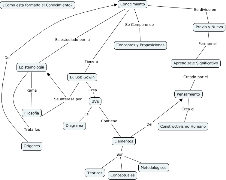
Este mapa conceptual tiene información relacionada a: Conocimiento, UVE Es Diagrama, Conocimiento Es estudiado por la Epistemología, D. Bob Gowin Crea UVE, Previo y Nuevo Forman el Aprendizaje Significativo, D. Bob Gowin Se interesa por Filosofía, UVE Contiene Elementos, Pensamiento Crea el Constructivismo Humano, D. Bob Gowin Se interesa por Epistemología, Elementos Son Conceptuales, Elementos Del Pensamiento