Warning:
JavaScript is turned OFF. None of the links on this page will work until it is reactivated.
If you need help turning JavaScript On, click here.
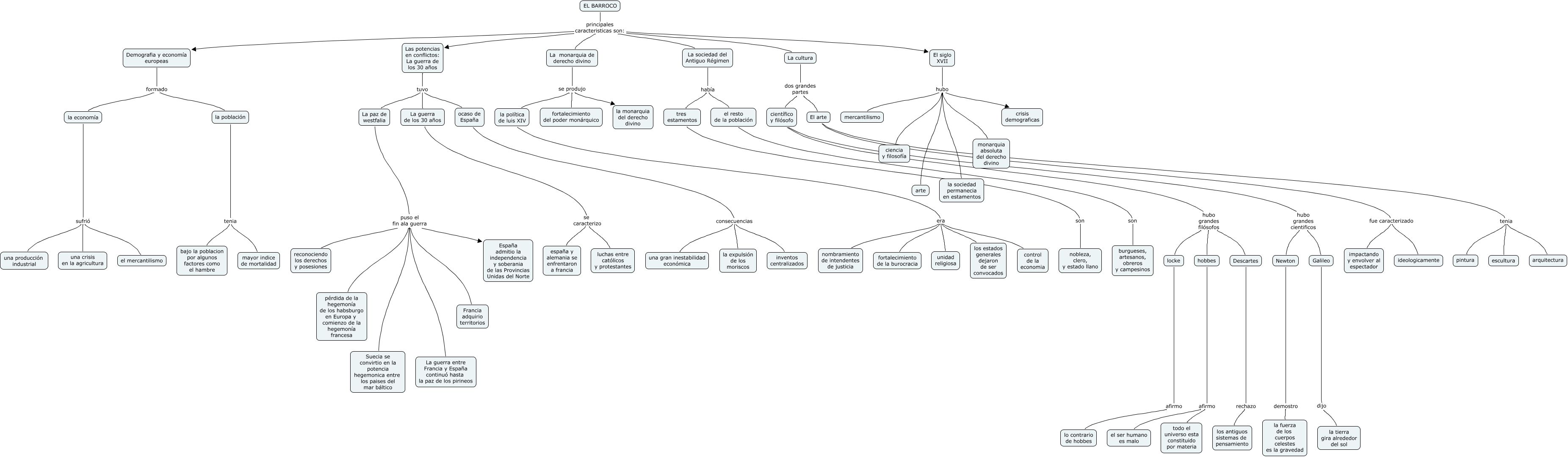
Este mapa conceptual tiene información relacionada a: rafael roquette pineda, La cultura dos grandes partes El arte, Demografia y economía europeas formado la economía, Descartes rechazo los antiguos sistemas de pensamiento, la población tenia mayor indice de mortalidad, La paz de westfalia puso el fin ala guerra La guerra entre Francia y España continuó hasta la paz de los pirineos, la política de luis XIV era fortalecimiento de la burocracia, La monarquia de derecho divino se produjo la política de luis XIV, El siglo XVII hubo mercantilismo, El siglo XVII hubo monarquia absoluta del derecho divino, EL BARROCO principales caracteristicas son: La sociedad del Antiguo Régimen, La sociedad del Antiguo Régimen había tres estamentos, La guerra de los 30 años se caracterizo españa y alemania se enfrentaron a francia, El arte tenia arquitectura, La paz de westfalia puso el fin ala guerra Suecia se convirtio en la potencia hegemonica entre los paises del mar báltico, hobbes afirmo todo el universo esta constituido por materia, hobbes afirmo el ser humano es malo, El arte tenia escultura, El siglo XVII hubo arte, Las potencias en conflictos: La guerra de los 30 años tuvo La paz de westfalia, la política de luis XIV era control de la economia