Warning:
JavaScript is turned OFF. None of the links on this page will work until it is reactivated.
If you need help turning JavaScript On, click here.
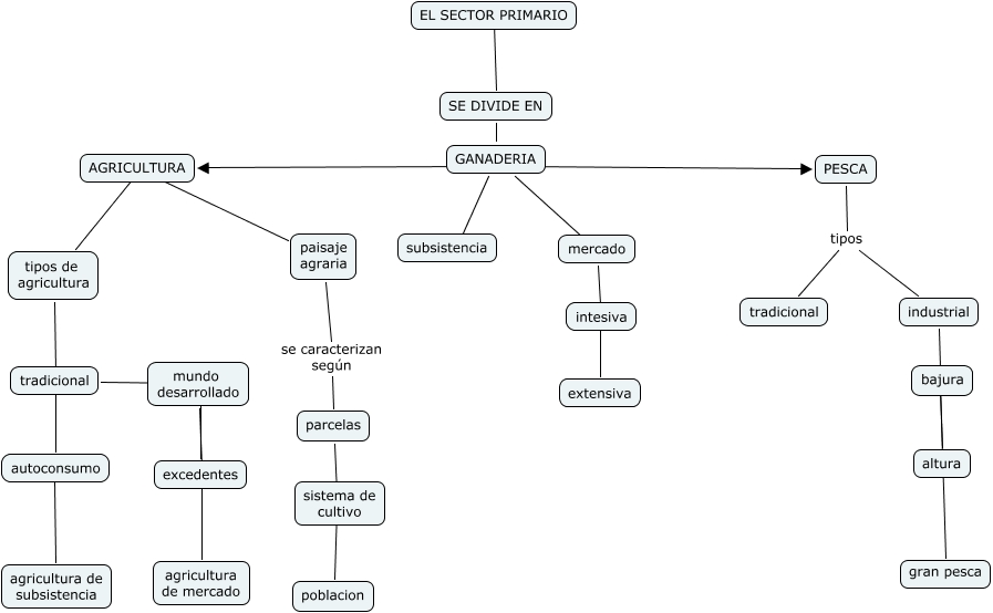
Este mapa conceptual tiene información relacionada a: chantal flores izquierdo UN 4 3b, PESCA tipos industrial, GANADERIA ???? mercado, EL SECTOR PRIMARIO ???? SE DIVIDE EN, autoconsumo ???? agricultura de subsistencia, industrial ???? bajura, GANADERIA ???? subsistencia, GANADERIA ???? PESCA, tradicional ???? mundo desarrollado, SE DIVIDE EN ???? GANADERIA, AGRICULTURA paisaje agraria