Warning:
JavaScript is turned OFF. None of the links on this page will work until it is reactivated.
If you need help turning JavaScript On, click here.
The Concept Map you are trying to access has information related to:
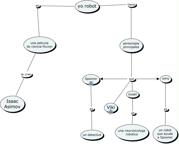
jon yo robot, susan es una neurosicologa robotica, yo robot es una pelicula de ciencia-ficcion, sony es un robot que ayuda a Spooner, personajes principales son susan, una pelicula de ciencia-ficcion la creo Isaac Asimov, personajes principales son sony, Spooner es un detective, personajes principales son Viki, personajes principales son Spooner, yo robot tiene personajes principales