Warning:
JavaScript is turned OFF. None of the links on this page will work until it is reactivated.
If you need help turning JavaScript On, click here.
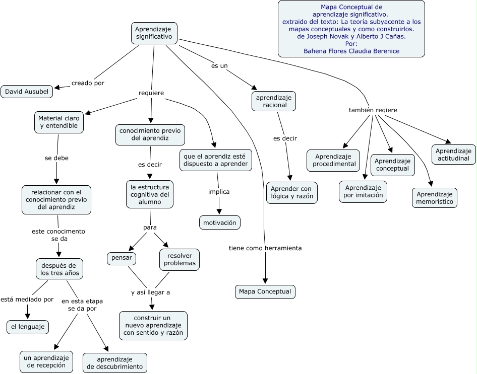
Este mapa conceptual tiene información relacionada a: Aprendizaje significativo Bere, Aprendizaje significativo es un aprendizaje racional, Aprendizaje significativo también reqiere Aprendizaje por imitación, Aprendizaje significativo requiere Material claro y entendible, que el aprendiz esté dispuesto a aprender implica motivación, resolver problemas y así llegar a construir un nuevo aprendizaje con sentido y razón, conocimiento previo del aprendiz es decir la estructura cognitiva del alumno, aprendizaje racional es decir Aprender con lógica y razón, después de los tres años está mediado por el lenguaje, después de los tres años en esta etapa se da por aprendizaje de descubrimiento, después de los tres años en esta etapa se da por un aprendizaje de recepción