WARNING:
JavaScript is turned OFF. None of the links on this concept map will
work until it is reactivated.
If you need help turning JavaScript On, click here.
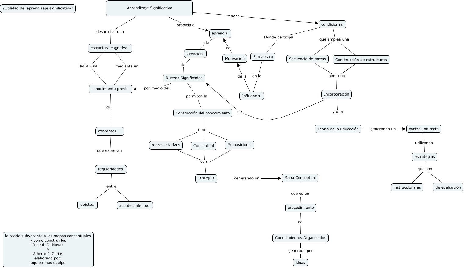
This Concept Map, created with IHMC CmapTools, has information related to: equipo mas equipo, aprendiz a la Creaciòn, Teoria de la Educación generando un control indirecto, estructura cognitiva mediante un conocimiento previo, Contrucción del conocimiento tanto Conceptual, Contrucción del conocimiento tanto representativos, Motivación del aprendiz, regularidades entre acontecimientos, Jerarquia generando un Mapa Conceptual, Proposicional con Jerarquia, El maestro en la Influencia, Nuevos Significados por medio del conocimiento previo, Incorporación y una Teoria de la Educación, representativos con Jerarquia, conocimiento previo para crear estructura cognitiva, regularidades entre objetos, Influencia de la Motivación, estrategias que son de evaluación, conocimiento previo de conceptos, Aprendizaje Significativo propicia al aprendiz, Contrucción del conocimiento tanto Proposicional