Warning:
JavaScript is turned OFF. None of the links on this page will work until it is reactivated.
If you need help turning JavaScript On, click here.
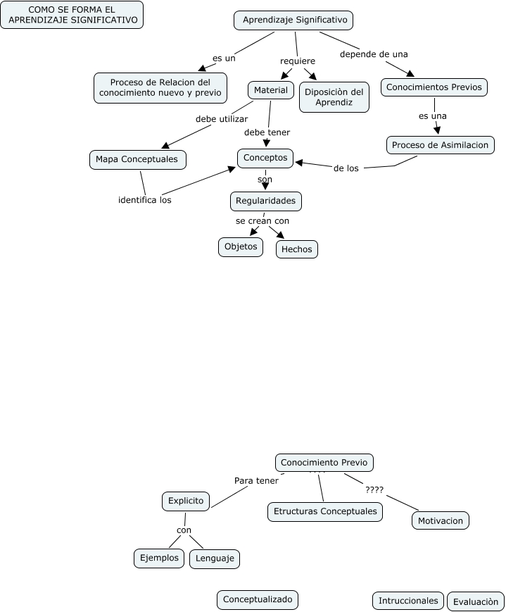
Este mapa conceptual tiene información relacionada a: Teoria del Aprendizaje AG, Conocimiento Previo ???? Etructuras Conceptuales, Conceptos son Regularidades, Conocimiento Previo Para tener Explicito, Regularidades se crean con Hechos, Regularidades se crean con Objetos, Mapa Conceptuales identifica los Conceptos, Aprendizaje Significativo requiere Material, Explicito con Lenguaje, Aprendizaje Significativo es un Proceso de Relacion del conocimiento nuevo y previo, Proceso de Asimilacion de los Conceptos