WARNING:
JavaScript is turned OFF. None of the links on this concept map will
work until it is reactivated.
If you need help turning JavaScript On, click here.
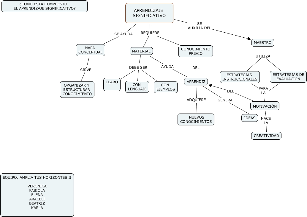
This Concept Map, created with IHMC CmapTools, has information related to: MAPA DE EQUIPO + EQUIPO.cmap, APRENDIZAJE SIGNIFICATIVO SE AYUDA MAPA CONCEPTUAL, APRENDIZ GENERA IDEAS, APRENDIZAJE SIGNIFICATIVO SE AUXILIA DEL MAESTRO, ESTRATEGIAS INSTRUCCIONALES PARA LA MOTIVACIÓN, MAESTRO UTILIZA ESTRATEGIAS DE EVALUACION, ESTRATEGIAS DE EVALUACION PARA LA MOTIVACIÓN, APRENDIZ ADQUIERE NUEVOS CONOCIMIENTOS, MAPA CONCEPTUAL SIRVE ORGANIZAR Y ESTRUCTURAR CONOCIMIENTO, MOTIVACIÓN DEL APRENDIZ, MATERIAL DEBE SER CON LENGUAJE, MOTIVACIÓN NACE LA CREATIVIDAD, CONOCIMIENTO PREVIO DEL APRENDIZ, MATERIAL DEBE SER CLARO, APRENDIZAJE SIGNIFICATIVO REQUIERE CONOCIMIENTO PREVIO, APRENDIZAJE SIGNIFICATIVO REQUIERE MATERIAL, MAESTRO UTILIZA ESTRATEGIAS INSTRUCCIONALES, MATERIAL DEBE SER CON EJEMPLOS, MATERIAL AYUDA APRENDIZ