Warning:
JavaScript is turned OFF. None of the links on this page will work until it is reactivated.
If you need help turning JavaScript On, click here.
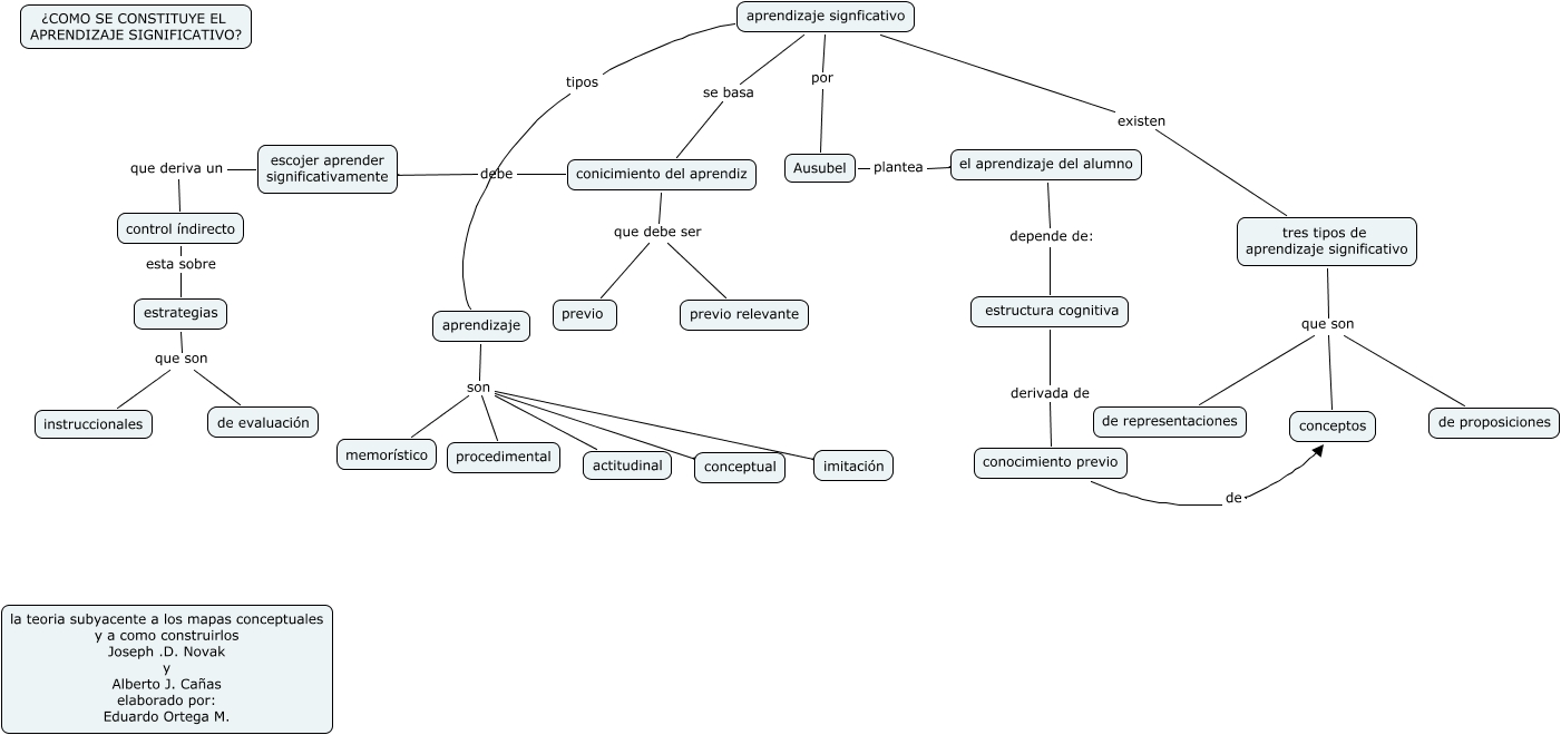
Este mapa conceptual tiene información relacionada a: aprendizaje significativo, el aprendizaje del alumno depende de: estructura cognitiva, estrategias que son instruccionales, aprendizaje signficativo se basa conicimiento del aprendiz, aprendizaje signficativo tipos aprendizaje, aprendizaje son imitación, escojer aprender significativamente que deriva un control índirecto, aprendizaje son actitudinal, conicimiento del aprendiz que debe ser previo, aprendizaje signficativo existen tres tipos de aprendizaje significativo, conicimiento del aprendiz debe escojer aprender significativamente