Warning:
JavaScript is turned OFF. None of the links on this page will work until it is reactivated.
If you need help turning JavaScript On, click here.
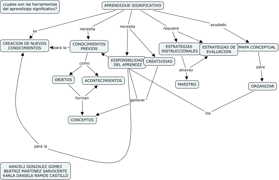
Este mapa conceptual tiene información relacionada a: mapa equipo, MAPA CONCEPTUAL para ORGANIZAR, OBJETOS forman ACONTECIMIENTOS, CONOCIMIENTOS PREVIOS para la CREACION DE NUEVOS CONOCIMIENTOS, APRENDIZAJE SIGNIFICATIVO necesita CREATIVIDAD, DISPONIBILIDAD DEL APRENDIZ generar CONCEPTOS, ORGANIZAR los CONOCIMIENTOS PREVIOS, APRENDIZAJE SIGNIFICATIVO requiere ESTRATEGIAS DE EVALUACION, ESTRATEGIAS INSTRUCCIONALES atravez MAESTRO, APRENDIZAJE SIGNIFICATIVO es CREACION DE NUEVOS CONOCIMIENTOS, APRENDIZAJE SIGNIFICATIVO necesita CONOCIMIENTOS PREVIOS