Warning:
JavaScript is turned OFF. None of the links on this page will work until it is reactivated.
If you need help turning JavaScript On, click here.
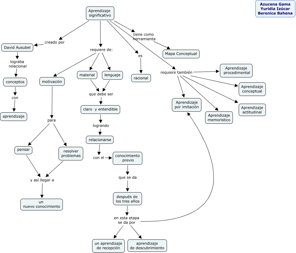
Este mapa conceptual tiene información relacionada a: Aprendizaje significativo colaboración Y, A y B, relacionarse con el conocimiento previo, Aprendizaje significativo requiere de: lenguaje, motivación para resolver problemas, Aprendizaje significativo requiere también Aprendizaje memoristico, después de los tres años en esta etapa se da por Aprendizaje por imitación, material que debe ser claro y entendible, claro y entendible logrando relacionarse, Aprendizaje significativo requiere también Aprendizaje conceptual, Aprendizaje significativo requiere también Aprendizaje por imitación, lenguaje que debe ser claro y entendible