Warning:
JavaScript is turned OFF. None of the links on this page will work until it is reactivated.
If you need help turning JavaScript On, click here.
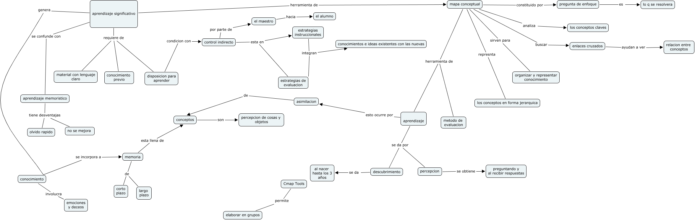
Este mapa conceptual tiene información relacionada a: aprendizaje significativo, aprendizaje significativo requiere de disposicion para aprender, mapa conceptual sirven para organizar y representar conocimiento, asimilacion de conceptos, aprendizaje esto ocurre por asimilacion, aprendizaje significativo genera conocimiento, aprendizaje se da por descubrimiento, control indirecto por parte de el maestro, el maestro hacia el alumno, memoria de largo plazo, enlaces cruzados ayudan a ver relacion entre conceptos