Warning:
JavaScript is turned OFF. None of the links on this page will work until it is reactivated.
If you need help turning JavaScript On, click here.
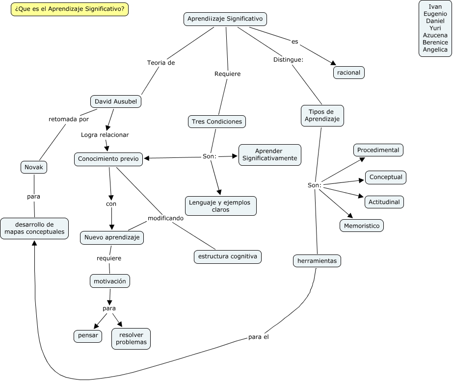
Este mapa conceptual tiene información relacionada a: Aprendizaje significativo colaboración dos equipos, Tres Condiciones Son: Lenguaje y ejemplos claros, Nuevo aprendizaje requiere motivación, Aprendi¡zaje Significativo Requiere Tres Condiciones, Conocimiento previo modificando estructura cognitiva, herramientas para el desarrollo de mapas conceptuales, Tres Condiciones Son: Conocimiento previo, Aprendi¡zaje Significativo Distingue: Tipos de Aprendizaje, Novak para desarrollo de mapas conceptuales, Tres Condiciones Son: Aprender Significativamente, motivación para resolver problemas