Warning:
JavaScript is turned OFF. None of the links on this page will work until it is reactivated.
If you need help turning JavaScript On, click here.
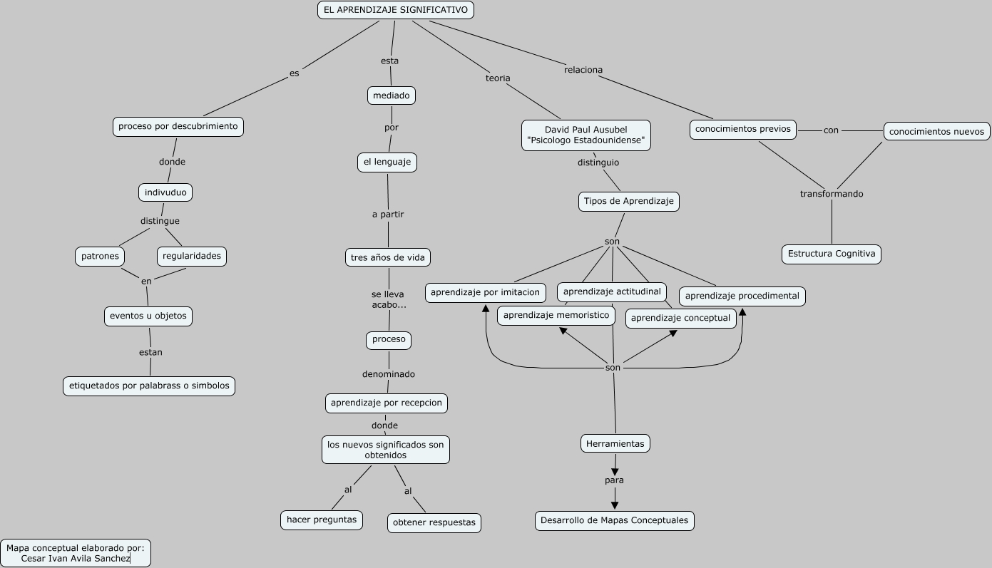
Este mapa conceptual tiene información relacionada a: Aprendizaje Significativo, Herramientas para Desarrollo de Mapas Conceptuales, los nuevos significados son obtenidos al hacer preguntas, aprendizaje por recepcion donde los nuevos significados son obtenidos, conocimientos previos transformando Estructura Cognitiva, tres años de vida se lleva acabo... proceso, Tipos de Aprendizaje son aprendizaje procedimental, proceso denominado aprendizaje por recepcion, EL APRENDIZAJE SIGNIFICATIVO es proceso por descubrimiento, aprendizaje actitudinal son aprendizaje conceptual, los nuevos significados son obtenidos al obtener respuestas