Warning:
JavaScript is turned OFF. None of the links on this page will work until it is reactivated.
If you need help turning JavaScript On, click here.
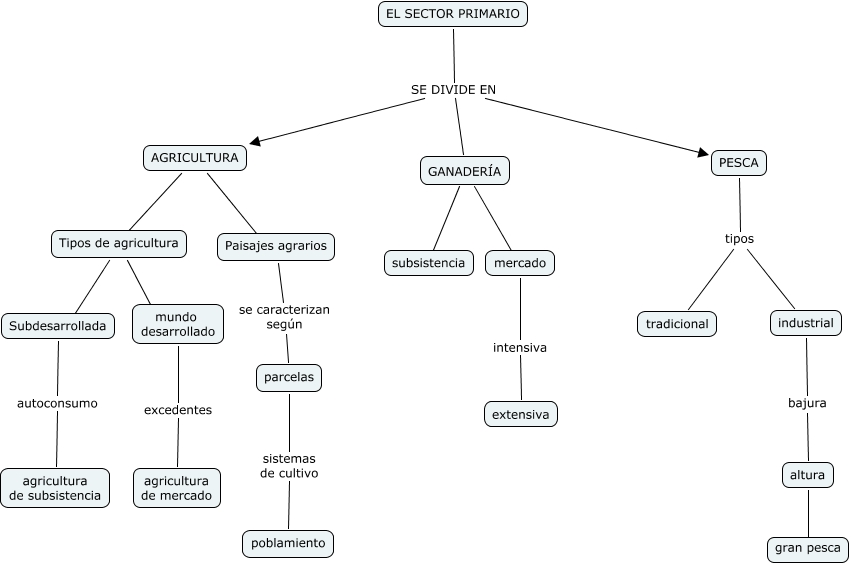
Este mapa conceptual tiene información relacionada a: carlos ruiz lucena und4 3ºB ESO, mercado intensiva extensiva, EL SECTOR PRIMARIO SE DIVIDE EN AGRICULTURA, Paisajes agrarios se caracterizan según parcelas, GANADERÍA ???? subsistencia, mundo desarrollado excedentes agricultura de mercado, altura ???? gran pesca, Subdesarrollada autoconsumo agricultura de subsistencia, AGRICULTURA ???? Paisajes agrarios, PESCA tipos industrial, GANADERÍA ???? mercado