Warning:
JavaScript is turned OFF. None of the links on this page will work until it is reactivated.
If you need help turning JavaScript On, click here.
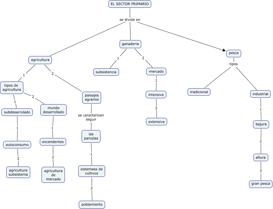
Este mapa conceptual tiene información relacionada a: alvaro aragon forero 3ºB(ud4), tipos de agricultura 2 mundo desarrollado, pesca tipos tradicional, autoconsumo 2 agricultura subsistema, mundo desarrollado 1 excendentes, intensiva 2 extensiva, pesca tipos industrial, altura 3 gran pesca, mercado 1 intensiva, agricultura 1 tipos de agricultura, sistemass de cultivos 2 poblamiento