Warning:
JavaScript is turned OFF. None of the links on this page will work until it is reactivated.
If you need help turning JavaScript On, click here.
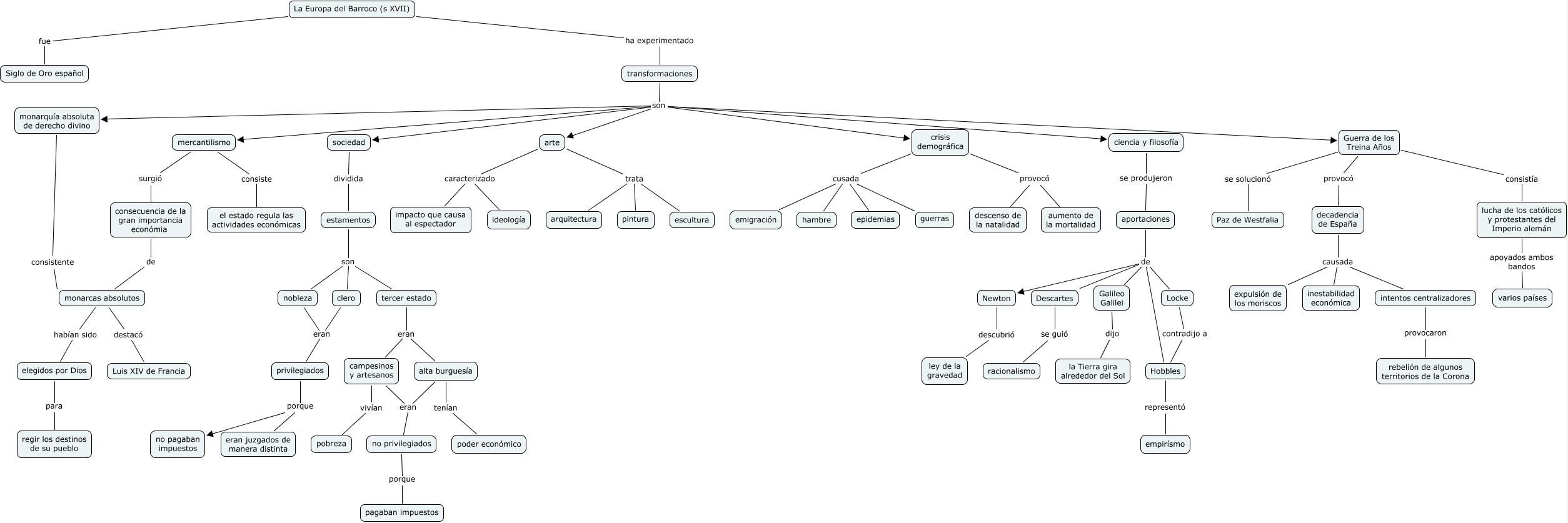
Este mapa conceptual tiene información relacionada a: La Europa del Barroco, alta burguesía tenían poder económico, Newton descubrió ley de la gravedad, aportaciones de Locke, privilegiados porque eran juzgados de manera distinta, arte caracterizado impacto que causa al espectador, crisis demográfica provocó descenso de la natalidad, crisis demográfica provocó aumento de la mortalidad, crisis demográfica cusada hambre, Descartes se guió racionalismo, aportaciones de Descartes, consecuencia de la gran importancia económia de monarcas absolutos, aportaciones de Newton, intentos centralizadores provocaron rebelión de algunos territorios de la Corona, transformaciones son monarquía absoluta de derecho divino, monarquía absoluta de derecho divino consistente monarcas absolutos, Guerra de los Treina Años provocó decadencia de España, Guerra de los Treina Años consistía lucha de los católicos y protestantes del Imperio alemán, Galileo Galilei dijo la Tierra gira alrededor del Sol, transformaciones son mercantilismo, arte caracterizado ideología