Warning:
JavaScript is turned OFF. None of the links on this page will work until it is reactivated.
If you need help turning JavaScript On, click here.
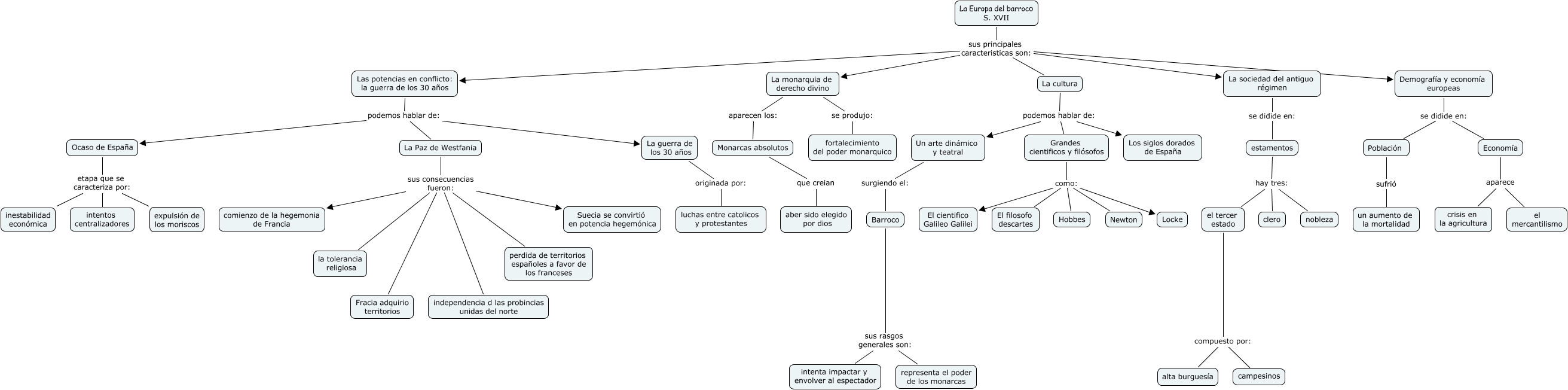
Este mapa conceptual tiene información relacionada a: 06.Daniel Coca.Barroco, el tercer estado compuesto por: alta burguesía, Grandes cientificos y filósofos como: El filosofo descartes, La guerra de los 30 años originada por: luchas entre catolicos y protestantes, La cultura podemos hablar de: Los siglos dorados de España, La Europa del barroco S. XVII sus principales caracteristicas son: La cultura, Ocaso de España etapa que se caracteriza por: expulsión de los moriscos, Grandes cientificos y filósofos como: Newton, Un arte dinámico y teatral surgiendo el: Barroco, La Europa del barroco S. XVII sus principales caracteristicas son: La sociedad del antiguo régimen, el tercer estado compuesto por: campesinos, La Europa del barroco S. XVII sus principales caracteristicas son: La monarquia de derecho divino, estamentos hay tres: clero, Ocaso de España etapa que se caracteriza por: inestabilidad económica, La Paz de Westfania sus consecuencias fueron: la tolerancia religiosa, La Paz de Westfania sus consecuencias fueron: Fracia adquirio territorios, Grandes cientificos y filósofos como: El cientifico Galileo Galilei, La Paz de Westfania sus consecuencias fueron: perdida de territorios españoles a favor de los franceses, La Paz de Westfania sus consecuencias fueron: independencia d las probincias unidas del norte, Demografía y economía europeas se didide en: Población, La Europa del barroco S. XVII sus principales caracteristicas son: Demografía y economía europeas