Warning:
JavaScript is turned OFF. None of the links on this page will work until it is reactivated.
If you need help turning JavaScript On, click here.
The Concept Map you are trying to access has information related to:
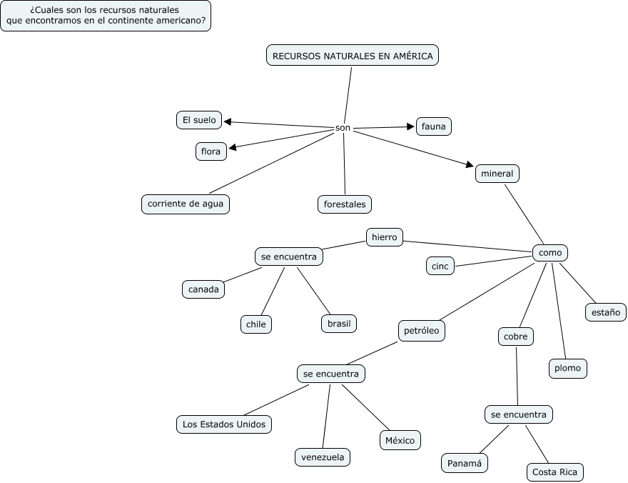
Erick Araúz Recursos Naturales, como ???? petróleo, como estaño estaño, RECURSOS NATURALES EN AMÉRICA son forestales, cobre ???? se encuentra, mineral ???? como, se encuentra ???? México, RECURSOS NATURALES EN AMÉRICA son fauna, se encuentra ???? brasil, se encuentra ???? Los Estados Unidos, se encuentra ???? canada