Warning:
JavaScript is turned OFF. None of the links on this page will work until it is reactivated.
If you need help turning JavaScript On, click here.
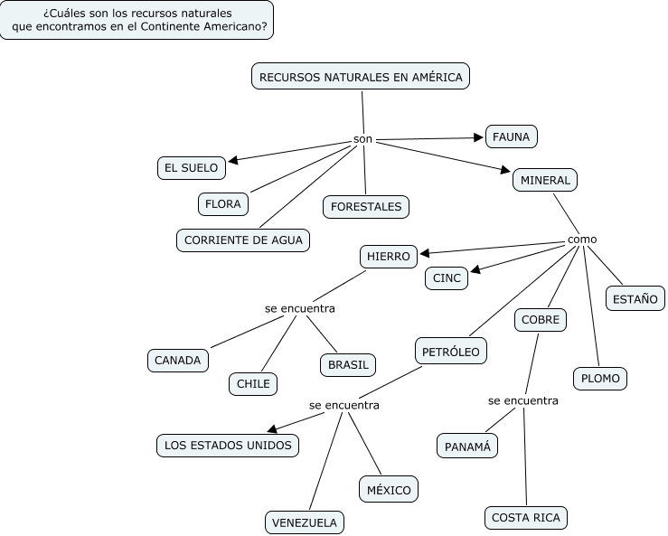
The Concept Map you are trying to access has information related to:
RECURSOS NATURALES ORTEGA SAIDE, MINERAL como ESTAÑO, HIERRO se encuentra CANADA, RECURSOS NATURALES EN AMÉRICA son FORESTALES, RECURSOS NATURALES EN AMÉRICA son CORRIENTE DE AGUA, PETRÓLEO se encuentra LOS ESTADOS UNIDOS, RECURSOS NATURALES EN AMÉRICA son FLORA, COBRE se encuentra PANAMÁ, MINERAL como CINC, PETRÓLEO se encuentra VENEZUELA, COBRE se encuentra COSTA RICA