Warning:
JavaScript is turned OFF. None of the links on this page will work until it is reactivated.
If you need help turning JavaScript On, click here.
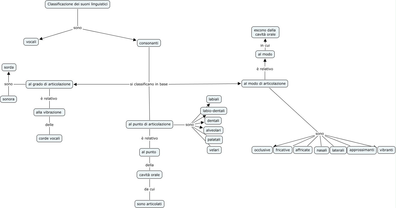
Questa Mappa Concettuale ha informazioni correlate a: classificazione dei suoni linguistici, al modo di articolazione sono approssimanti, al grado di articolazione sono sorda, al punto di articolazione sono labio-dentali, al grado di articolazione è relativo alla vibrazione, Classificazione dei suoni linguistici sono consonanti, al modo di articolazione sono affricate, al punto di articolazione sono dentali, al modo in cui escono dalla cavità orale, consonanti si classificano in base al grado di articolazione, alla vibrazione delle corde vocali