Warning:
JavaScript is turned OFF. None of the links on this page will work until it is reactivated.
If you need help turning JavaScript On, click here.
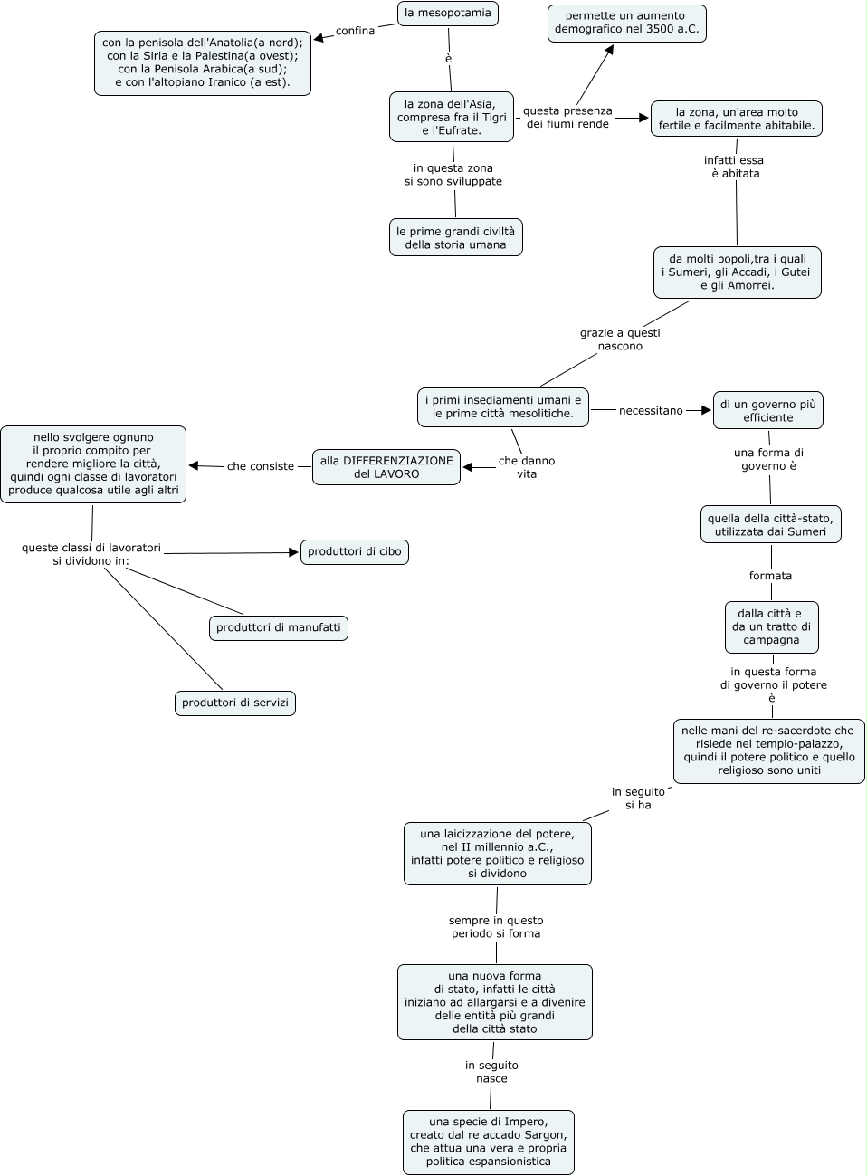
Questa Mappa Concettuale ha informazioni correlate a: la mesopotamia (Silvia Compagnone), una laicizzazione del potere, nel II millennio a.C., infatti potere politico e religioso si dividono sempre in questo periodo si forma una nuova forma di stato, infatti le città iniziano ad allargarsi e a divenire delle entità più grandi della città stato, nelle mani del re-sacerdote che risiede nel tempio-palazzo, quindi il potere politico e quello religioso sono uniti in seguito si ha una laicizzazione del potere, nel II millennio a.C., infatti potere politico e religioso si dividono, i primi insediamenti umani e le prime città mesolitiche. che danno vita alla DIFFERENZIAZIONE del LAVORO, di un governo più efficiente una forma di governo è quella della città-stato, utilizzata dai Sumeri, i primi insediamenti umani e le prime città mesolitiche. necessitano di un governo più efficiente, la zona dell'Asia, compresa fra il Tigri e l'Eufrate. in questa zona si sono sviluppate le prime grandi civiltà della storia umana, la mesopotamia è la zona dell'Asia, compresa fra il Tigri e l'Eufrate., alla DIFFERENZIAZIONE del LAVORO che consiste nello svolgere ognuno il proprio compito per rendere migliore la città, quindi ogni classe di lavoratori produce qualcosa utile agli altri, la zona dell'Asia, compresa fra il Tigri e l'Eufrate. questa presenza dei fiumi rende permette un aumento demografico nel 3500 a.C., nello svolgere ognuno il proprio compito per rendere migliore la città, quindi ogni classe di lavoratori produce qualcosa utile agli altri queste classi di lavoratori si dividono in: produttori di manufatti