Warning:
JavaScript is turned OFF. None of the links on this page will work until it is reactivated.
If you need help turning JavaScript On, click here.
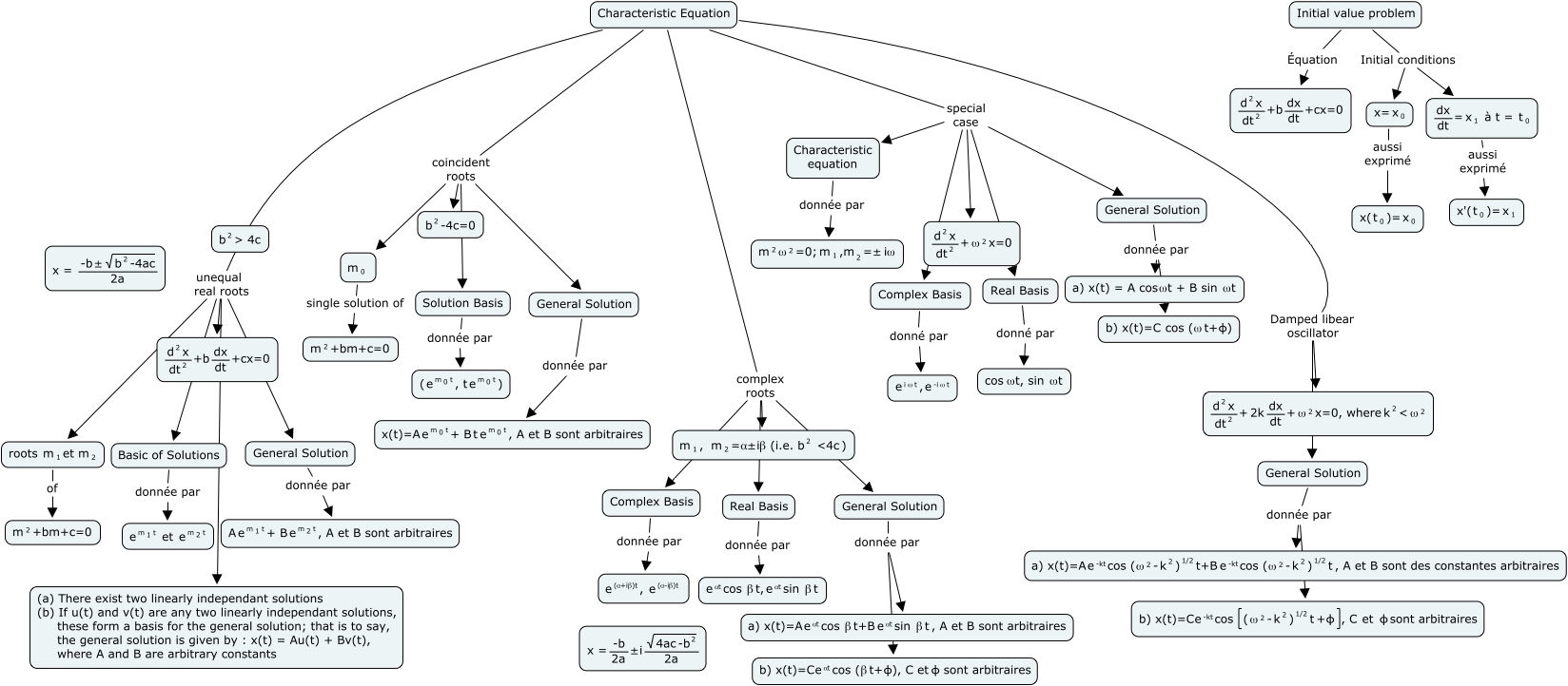
This Concept Map, created with IHMC CmapTools, has information related to: JS_Chap18, General Solution donnée par <math xmlns="http://www.w3.org/1998/Math/MathML"> <mrow> <mtext> x(t)=A </mtext> <mmultiscripts> <mtext> e </mtext> <none/> <mrow> <mmultiscripts> <mtext> m </mtext> <mtext> 0 </mtext> <none/> </mmultiscripts> <mtext> t </mtext> </mrow> </mmultiscripts> <mtext> + B </mtext> <mrow> <mtext> t </mtext> <mmultiscripts> <mtext> e </mtext> <none/> <mrow> <mmultiscripts> <mtext> m </mtext> <mtext> 0 </mtext> <none/> </mmultiscripts> <mtext> t </mtext> </mrow> </mmultiscripts> <mtext> , A et B sont arbitraires </mtext> </mrow> </mrow> </math>, General Solution donnée par <math xmlns="http://www.w3.org/1998/Math/MathML"> <mrow> <mrow> <mrow> <mtext> a) x(t)=A </mtext> <mmultiscripts> <mtext> e </mtext> <none/> <mtext> -kt </mtext> </mmultiscripts> <mrow> <mtext> cos ( </mtext> <mmultiscripts> <mtext> ω </mtext> <none/> <mtext> 2 </mtext> </mmultiscripts> <mtext> - </mtext> <mmultiscripts> <mtext> k </mtext> <none/> <mtext> 2 </mtext> </mmultiscripts> <mmultiscripts> <mtext> ) </mtext> <none/> <mtext> 1/2 </mtext> </mmultiscripts> <mtext> t+B </mtext> <mrow> <mmultiscripts> <mtext> e </mtext> <none/> <mtext> -kt </mtext> </mmultiscripts> <mrow> <mtext> cos ( </mtext> <mmultiscripts> <mtext> ω </mtext> <none/> <mtext> 2 </mtext> </mmultiscripts> <mtext> - </mtext> <mmultiscripts> <mtext> k </mtext> <none/> <mtext> 2 </mtext> </mmultiscripts> <mmultiscripts> <mtext> ) </mtext> <none/> <mtext> 1/2 </mtext> </mmultiscripts> <mtext> t </mtext> </mrow> </mrow> </mrow> </mrow> <mtext> , A et B sont des constantes arbitraires </mtext> </mrow> </mrow> </math>, Characteristic Equation special case Real Basis, Characteristic Equation Damped libear oscillator General Solution, General Solution donnée par <math xmlns="http://www.w3.org/1998/Math/MathML"> <mrow> <mtext> b) x(t)=C </mtext> <mmultiscripts> <mtext> e </mtext> <none/> <mtext> αt </mtext> </mmultiscripts> <mrow> <mtext> cos ( </mtext> <mtext> β </mtext> <mtext> t+ϕ), C et ϕ sont arbitraires </mtext> </mrow> </mrow> </math>, Real Basis donnée par <math xmlns="http://www.w3.org/1998/Math/MathML"> <mrow> <mmultiscripts> <mtext> e </mtext> <none/> <mtext> αt </mtext> </mmultiscripts> <mrow> <mtext> cos </mtext> <mtext> β </mtext> <mtext> t, </mtext> <mmultiscripts> <mtext> e </mtext> <none/> <mtext> αt </mtext> </mmultiscripts> <mtext> sin </mtext> <mtext> β </mtext> <mtext> t </mtext> </mrow> </mrow> </math>, General Solution donnée par <math xmlns="http://www.w3.org/1998/Math/MathML"> <mrow> <mrow> <mrow> <mtext> a) x(t)=A </mtext> <mmultiscripts> <mtext> e </mtext> <none/> <mtext> αt </mtext> </mmultiscripts> <mrow> <mtext> cos </mtext> <mtext> β </mtext> <mtext> t+B </mtext> <mmultiscripts> <mtext> e </mtext> <none/> <mtext> αt </mtext> </mmultiscripts> <mtext> sin </mtext> <mtext> β </mtext> <mtext> t </mtext> </mrow> </mrow> <mtext> , A et B sont arbitraires </mtext> </mrow> </mrow> </math>, Characteristic Equation coincident roots <math xmlns="http://www.w3.org/1998/Math/MathML"> <mrow> <mmultiscripts> <mtext> b </mtext> <none/> <mtext> 2 </mtext> </mmultiscripts> <mtext> -4c=0 </mtext> </mrow> </math>, Characteristic Equation complex roots General Solution, Characteristic Equation unequal real roots (a) There exist two linearly independant solutions (b) If u(t) and v(t) are any two linearly independant solutions, these form a basis for the general solution; that is to say, the general solution is given by : x(t) = Au(t) + Bv(t), where A and B are arbitrary constants, <math xmlns="http://www.w3.org/1998/Math/MathML"> <mrow> <mfrac> <mtext> dx </mtext> <mtext> dt </mtext> </mfrac> <mtext> = </mtext> <mmultiscripts> <mtext> x </mtext> <mtext> 1 </mtext> <none/> </mmultiscripts> <mtext> à t = </mtext> <mmultiscripts> <mtext> t </mtext> <mtext> 0 </mtext> <none/> </mmultiscripts> </mrow> </math> aussi exprimé <math xmlns="http://www.w3.org/1998/Math/MathML"> <mtext> x'( </mtext> <mmultiscripts> <mtext> t </mtext> <mtext> 0 </mtext> <none/> </mmultiscripts> <mtext> )= </mtext> <mmultiscripts> <mtext> x </mtext> <mtext> 1 </mtext> <none/> </mmultiscripts> </math>, Initial value problem Initial conditions <math xmlns="http://www.w3.org/1998/Math/MathML"> <mrow> <mfrac> <mtext> dx </mtext> <mtext> dt </mtext> </mfrac> <mtext> = </mtext> <mmultiscripts> <mtext> x </mtext> <mtext> 1 </mtext> <none/> </mmultiscripts> <mtext> à t = </mtext> <mmultiscripts> <mtext> t </mtext> <mtext> 0 </mtext> <none/> </mmultiscripts> </mrow> </math>, Complex Basis donnée par <math xmlns="http://www.w3.org/1998/Math/MathML"> <mrow> <mmultiscripts> <mtext> e </mtext> <none/> <mtext> (α+iβ)t </mtext> </mmultiscripts> <mtext> , </mtext> <mrow> <mmultiscripts> <mtext> e </mtext> <none/> <mtext> (α-iβ)t </mtext> </mmultiscripts> <mtext> </mtext> </mrow> </mrow> </math>, Real Basis donné par <math xmlns="http://www.w3.org/1998/Math/MathML"> <mtext> cos ωt, sin </mtext> <mtext> ωt </mtext> </math>, Characteristic Equation complex roots Complex Basis, Characteristic Equation special case <math xmlns="http://www.w3.org/1998/Math/MathML"> <mrow> <mfrac> <mrow> <mmultiscripts> <mtext> d </mtext> <none/> <mtext> 2 </mtext> </mmultiscripts> <mtext> x </mtext> </mrow> <mmultiscripts> <mtext> dt </mtext> <none/> <mtext> 2 </mtext> </mmultiscripts> </mfrac> <mtext> + </mtext> <mmultiscripts> <mtext> ω </mtext> <none/> <mtext> 2 </mtext> </mmultiscripts> <mtext> x=0 </mtext> </mrow> </math>, Complex Basis donné par <math xmlns="http://www.w3.org/1998/Math/MathML"> <mmultiscripts> <mtext> e </mtext> <none/> <mrow> <mtext> i </mtext> <mtext> ω </mtext> <mtext> t </mtext> </mrow> </mmultiscripts> <mtext> , </mtext> <mmultiscripts> <mtext> e </mtext> <none/> <mrow> <mtext> -i </mtext> <mtext> ω </mtext> <mtext> t </mtext> </mrow> </mmultiscripts> </math>, General Solution donnée par <math xmlns="http://www.w3.org/1998/Math/MathML"> <mrow> <mtext> a) x(t) = A cos ωt + B sin </mtext> <mtext> ωt </mtext> </mrow> </math>, <math xmlns="http://www.w3.org/1998/Math/MathML"> <mrow> <mmultiscripts> <mtext> m </mtext> <mtext> 0 </mtext> <none/> </mmultiscripts> <mtext> </mtext> </mrow> </math> single solution of <math xmlns="http://www.w3.org/1998/Math/MathML"> <mrow> <mmultiscripts> <mtext> m </mtext> <none/> <mtext> 2 </mtext> </mmultiscripts> <mtext> +bm+c=0 </mtext> </mrow> </math>, Solution Basis donnée par <math xmlns="http://www.w3.org/1998/Math/MathML"> <mrow> <mtext> ( </mtext> <mmultiscripts> <mtext> e </mtext> <none/> <mrow> <mmultiscripts> <mtext> m </mtext> <mtext> 0 </mtext> <none/> </mmultiscripts> <mtext> t </mtext> </mrow> </mmultiscripts> <mtext> , t </mtext> <mrow> <mmultiscripts> <mtext> e </mtext> <none/> <mrow> <mmultiscripts> <mtext> m </mtext> <mtext> 0 </mtext> <none/> </mmultiscripts> <mtext> t </mtext> </mrow> </mmultiscripts> <mtext> ) </mtext> </mrow> </mrow> </math>