Warning:
JavaScript is turned OFF. None of the links on this page will work until it is reactivated.
If you need help turning JavaScript On, click here.
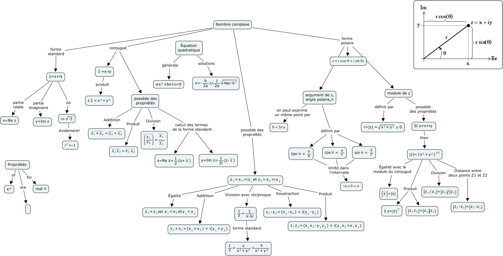
This Concept Map, created with IHMC CmapTools, has information related to: JS_Chap06, <math xmlns="http://www.w3.org/1998/Math/MathML"> <mrow> <mfenced open="|" close="|"> <mtext> z </mtext> </mfenced> <mtext> = </mtext> <mrow> <mtext> ( </mtext> <mmultiscripts> <mtext> x </mtext> <none/> <mtext> 2 </mtext> </mmultiscripts> <mtext> + </mtext> <mmultiscripts> <mtext> y </mtext> <none/> <mtext> 2 </mtext> </mmultiscripts> <mmultiscripts> <mtext> ) </mtext> <none/> <mtext> 1/2 </mtext> </mmultiscripts> </mrow> </mrow> </math> Produit <math xmlns="http://www.w3.org/1998/Math/MathML"> <mrow> <mfenced open="|" close="|"> <mrow> <mmultiscripts> <mtext> z </mtext> <mtext> 1 </mtext> <none/> </mmultiscripts> <mmultiscripts> <mtext> z </mtext> <mtext> 2 </mtext> <none/> </mmultiscripts> </mrow> </mfenced> <mtext> = </mtext> <mrow> <mfenced open="|" close="|"> <mrow> <mmultiscripts> <mtext> z </mtext> <mtext> 1 </mtext> <none/> </mmultiscripts> </mrow> </mfenced> <mrow> <mfenced open="|" close="|"> <mrow> <mmultiscripts> <mtext> z </mtext> <mtext> 2 </mtext> <none/> </mmultiscripts> </mrow> </mfenced> </mrow> </mrow> </mrow> </math>, z=x+iy où <math xmlns="http://www.w3.org/1998/Math/MathML"> <mtext> i= </mtext> <msqrt> <mtext> -1 </mtext> </msqrt> </math>, possède des propriétés calcul des termes de la forme standard <math xmlns="http://www.w3.org/1998/Math/MathML"> <mtext> y=Im z= </mtext> <mfrac> <mtext> 1 </mtext> <mtext> 2i </mtext> </mfrac> <mtext> (z- </mtext> <munderover> <mtext> z </mtext> <none/> <mtext> __ </mtext> </munderover> <mtext> ) </mtext> </math>, <math xmlns="http://www.w3.org/1998/Math/MathML"> <mrow> <mtext> cos θ = </mtext> <mfrac> <mtext> x </mtext> <mtext> r </mtext> </mfrac> </mrow> </math> limité dans l'intervalle -π < θ < π, Nombre complexe conjugué <math xmlns="http://www.w3.org/1998/Math/MathML"> <mrow> <munderover> <mtext> z </mtext> <none/> <mtext> __ </mtext> </munderover> <mtext> =x-iy </mtext> </mrow> </math>, Nombre complexe forme standard z=x+iy, possède des propriétés Division <math xmlns="http://www.w3.org/1998/Math/MathML"> <mrow> <munderover> <mfenced open="(" close=")"> <mfrac> <mrow> <mmultiscripts> <mtext> z </mtext> <mtext> 1 </mtext> <none/> </mmultiscripts> </mrow> <mrow> <mmultiscripts> <mtext> z </mtext> <mtext> 2 </mtext> <none/> </mmultiscripts> </mrow> </mfrac> </mfenced> <none/> <mtext> _______ </mtext> </munderover> <mtext> = </mtext> <mfrac> <munderover> <mrow> <mmultiscripts> <mtext> z </mtext> <mtext> 1 </mtext> <none/> </mmultiscripts> </mrow> <none/> <mtext> ___ </mtext> </munderover> <munderover> <mrow> <mmultiscripts> <mtext> z </mtext> <mtext> 2 </mtext> <none/> </mmultiscripts> </mrow> <none/> <mtext> ___ </mtext> </munderover> </mfrac> </mrow> </math>, <math xmlns="http://www.w3.org/1998/Math/MathML"> <mrow> <mfenced open="|" close="|"> <mtext> z </mtext> </mfenced> <mtext> = </mtext> <mrow> <mtext> ( </mtext> <mmultiscripts> <mtext> x </mtext> <none/> <mtext> 2 </mtext> </mmultiscripts> <mtext> + </mtext> <mmultiscripts> <mtext> y </mtext> <none/> <mtext> 2 </mtext> </mmultiscripts> <mmultiscripts> <mtext> ) </mtext> <none/> <mtext> 1/2 </mtext> </mmultiscripts> </mrow> </mrow> </math> Distance entre deux points Z1 et Z2 <math xmlns="http://www.w3.org/1998/Math/MathML"> <mfenced open="|" close="|"> <mrow> <mmultiscripts> <mtext> z </mtext> <mtext> 1 </mtext> <none/> </mmultiscripts> <mmultiscripts> <mtext> -z </mtext> <mtext> 2 </mtext> <none/> </mmultiscripts> </mrow> </mfenced> <mtext> = </mtext> <mfenced open="|" close="|"> <mrow> <mmultiscripts> <mtext> z </mtext> <mtext> 2 </mtext> <none/> </mmultiscripts> <mmultiscripts> <mtext> -z </mtext> <mtext> 1 </mtext> <none/> </mmultiscripts> </mrow> </mfenced> </math>, <math xmlns="http://www.w3.org/1998/Math/MathML"> <mrow> <mmultiscripts> <mtext> z </mtext> <mtext> 1 </mtext> <none/> </mmultiscripts> <mtext> = </mtext> <mrow> <mmultiscripts> <mtext> x </mtext> <mtext> 1 </mtext> <none/> </mmultiscripts> <mtext> +i </mtext> <mrow> <mmultiscripts> <mtext> y </mtext> <mtext> 1 </mtext> <none/> </mmultiscripts> <mrow> <mmultiscripts> <mtext> et z </mtext> <mtext> 2 </mtext> <none/> </mmultiscripts> <mtext> = </mtext> <mrow> <mmultiscripts> <mtext> x </mtext> <mtext> 2 </mtext> <none/> </mmultiscripts> <mtext> +i </mtext> <mrow> <mmultiscripts> <mtext> y </mtext> <mtext> 2 </mtext> <none/> </mmultiscripts> </mrow> </mrow> </mrow> </mrow> </mrow> </mrow> </math> Division avec réciproque <math xmlns="http://www.w3.org/1998/Math/MathML"> <mrow> <mfrac> <mtext> 1 </mtext> <mtext> z </mtext> </mfrac> <mrow> <mtext> = </mtext> <mfrac> <mtext> 1 </mtext> <mtext> x-iy </mtext> </mfrac> </mrow> </mrow> </math>, <math xmlns="http://www.w3.org/1998/Math/MathML"> <mrow> <mfrac> <mtext> 1 </mtext> <mtext> z </mtext> </mfrac> <mrow> <mtext> = </mtext> <mfrac> <mtext> 1 </mtext> <mtext> x-iy </mtext> </mfrac> </mrow> </mrow> </math> forme standard <math xmlns="http://www.w3.org/1998/Math/MathML"> <mrow> <mfrac> <mtext> 1 </mtext> <mtext> z </mtext> </mfrac> <mrow> <mtext> = </mtext> <mfrac> <mtext> x </mtext> <mrow> <mmultiscripts> <mtext> x </mtext> <none/> <mtext> 2 </mtext> </mmultiscripts> <mtext> + </mtext> <mmultiscripts> <mtext> y </mtext> <none/> <mtext> 2 </mtext> </mmultiscripts> </mrow> </mfrac> <mtext> -i </mtext> <mfrac> <mtext> y </mtext> <mrow> <mmultiscripts> <mtext> x </mtext> <none/> <mtext> 2 </mtext> </mmultiscripts> <mtext> + </mtext> <mmultiscripts> <mtext> y </mtext> <none/> <mtext> 2 </mtext> </mmultiscripts> </mrow> </mfrac> </mrow> </mrow> </math>, <math xmlns="http://www.w3.org/1998/Math/MathML"> <mrow> <mfenced open="|" close="|"> <mtext> z </mtext> </mfenced> <mtext> = </mtext> <mrow> <mtext> ( </mtext> <mmultiscripts> <mtext> x </mtext> <none/> <mtext> 2 </mtext> </mmultiscripts> <mtext> + </mtext> <mmultiscripts> <mtext> y </mtext> <none/> <mtext> 2 </mtext> </mmultiscripts> <mmultiscripts> <mtext> ) </mtext> <none/> <mtext> 1/2 </mtext> </mmultiscripts> </mrow> </mrow> </math> Division <math xmlns="http://www.w3.org/1998/Math/MathML"> <mrow> <mfenced open="|" close="|"> <mrow> <mmultiscripts> <mtext> z </mtext> <mtext> 1 </mtext> <none/> </mmultiscripts> <mtext> / </mtext> <mmultiscripts> <mtext> z </mtext> <mtext> 2 </mtext> <none/> </mmultiscripts> </mrow> </mfenced> <mtext> = </mtext> <mrow> <mfenced open="|" close="|"> <mrow> <mmultiscripts> <mtext> z </mtext> <mtext> 1 </mtext> <none/> </mmultiscripts> </mrow> </mfenced> <mrow> <mtext> / </mtext> <mfenced open="|" close="|"> <mrow> <mmultiscripts> <mtext> z </mtext> <mtext> 2 </mtext> <none/> </mmultiscripts> </mrow> </mfenced> </mrow> </mrow> </mrow> </math>, argument de z, angle polaire, θ définit par <math xmlns="http://www.w3.org/1998/Math/MathML"> <mrow> <mtext> sin θ = </mtext> <mfrac> <mtext> y </mtext> <mtext> r </mtext> </mfrac> </mrow> </math>, module de z possède des propriétés Si z=x+iy, <math xmlns="http://www.w3.org/1998/Math/MathML"> <mrow> <mmultiscripts> <mtext> z </mtext> <mtext> 1 </mtext> <none/> </mmultiscripts> <mtext> = </mtext> <mrow> <mmultiscripts> <mtext> x </mtext> <mtext> 1 </mtext> <none/> </mmultiscripts> <mtext> +i </mtext> <mrow> <mmultiscripts> <mtext> y </mtext> <mtext> 1 </mtext> <none/> </mmultiscripts> <mrow> <mmultiscripts> <mtext> et z </mtext> <mtext> 2 </mtext> <none/> </mmultiscripts> <mtext> = </mtext> <mrow> <mmultiscripts> <mtext> x </mtext> <mtext> 2 </mtext> <none/> </mmultiscripts> <mtext> +i </mtext> <mrow> <mmultiscripts> <mtext> y </mtext> <mtext> 2 </mtext> <none/> </mmultiscripts> </mrow> </mrow> </mrow> </mrow> </mrow> </mrow> </math> Égalité <math xmlns="http://www.w3.org/1998/Math/MathML"> <mrow> <mrow> <mrow> <mmultiscripts> <mtext> z </mtext> <mtext> 1 </mtext> <none/> </mmultiscripts> <mrow> <mtext> = </mtext> <mmultiscripts> <mtext> z </mtext> <mtext> 2 </mtext> <none/> </mmultiscripts> <mtext> ssi </mtext> </mrow> </mrow> <mmultiscripts> <mtext> x </mtext> <mtext> 1 </mtext> <none/> </mmultiscripts> <mrow> <mrow> <mtext> = </mtext> <mrow> <mmultiscripts> <mtext> x </mtext> <mtext> 2 </mtext> <none/> </mmultiscripts> <mtext> et </mtext> <mrow> <mmultiscripts> <mtext> y </mtext> <mtext> 1 </mtext> <none/> </mmultiscripts> <mrow> <mtext> = </mtext> <mmultiscripts> <mtext> y </mtext> <mtext> 2 </mtext> <none/> </mmultiscripts> </mrow> </mrow> </mrow> </mrow> </mrow> </mrow> </mrow> </math>, Propriétés of <math xmlns="http://www.w3.org/1998/Math/MathML"> <mrow> <mmultiscripts> <mtext> e </mtext> <none/> <mtext> iθ </mtext> </mmultiscripts> </mrow> </math>, possède des propriétés Produit <math xmlns="http://www.w3.org/1998/Math/MathML"> <munderover> <mrow> <mmultiscripts> <mtext> z </mtext> <mtext> 1 </mtext> <none/> </mmultiscripts> <mmultiscripts> <mtext> z </mtext> <mtext> 2 </mtext> <none/> </mmultiscripts> </mrow> <none/> <mtext> ______ </mtext> </munderover> <mtext> = </mtext> <munderover> <mrow> <mmultiscripts> <mtext> z </mtext> <mtext> 1 </mtext> <none/> </mmultiscripts> </mrow> <none/> <mtext> ___ </mtext> </munderover> <munderover> <mrow> <mmultiscripts> <mtext> z </mtext> <mtext> 2 </mtext> <none/> </mmultiscripts> </mrow> <none/> <mtext> ___ </mtext> </munderover> </math>, Si z=x+iy then <math xmlns="http://www.w3.org/1998/Math/MathML"> <mrow> <mfenced open="|" close="|"> <mtext> z </mtext> </mfenced> <mtext> = </mtext> <mrow> <mtext> ( </mtext> <mmultiscripts> <mtext> x </mtext> <none/> <mtext> 2 </mtext> </mmultiscripts> <mtext> + </mtext> <mmultiscripts> <mtext> y </mtext> <none/> <mtext> 2 </mtext> </mmultiscripts> <mmultiscripts> <mtext> ) </mtext> <none/> <mtext> 1/2 </mtext> </mmultiscripts> </mrow> </mrow> </math>, z=x+iy partie réelle x=Re z, Propriétés are, possède des propriétés Addtition <math xmlns="http://www.w3.org/1998/Math/MathML"> <munderover> <mrow> <mmultiscripts> <mtext> z </mtext> <mtext> 1 </mtext> <none/> </mmultiscripts> <mtext> + </mtext> <mmultiscripts> <mtext> z </mtext> <mtext> 2 </mtext> <none/> </mmultiscripts> </mrow> <none/> <mtext> _________ </mtext> </munderover> <mtext> = </mtext> <munderover> <mrow> <mmultiscripts> <mtext> z </mtext> <mtext> 1 </mtext> <none/> </mmultiscripts> </mrow> <none/> <mtext> ___ </mtext> </munderover> <mtext> + </mtext> <munderover> <mrow> <mmultiscripts> <mtext> z </mtext> <mtext> 2 </mtext> <none/> </mmultiscripts> </mrow> <none/> <mtext> ___ </mtext> </munderover> </math>