Warning:
JavaScript is turned OFF. None of the links on this page will work until it is reactivated.
If you need help turning JavaScript On, click here.
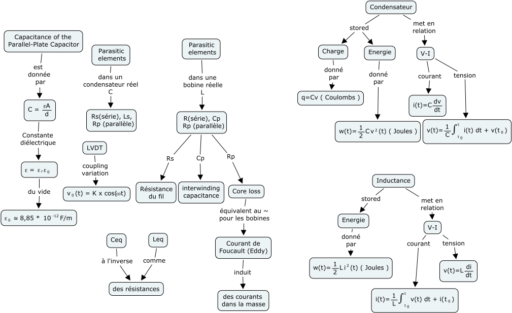
This Concept Map, created with IHMC CmapTools, has information related to: EE_Chap03, <math xmlns="http://www.w3.org/1998/Math/MathML"> <mrow> <mtext> C = </mtext> <mfrac> <mtext> εA </mtext> <mtext> d </mtext> </mfrac> </mrow> </math> Constante diélectrique <math xmlns="http://www.w3.org/1998/Math/MathML"> <mtext> ε = </mtext> <mmultiscripts> <mtext> ε </mtext> <mtext> r </mtext> <none/> </mmultiscripts> <mmultiscripts> <mtext> ε </mtext> <mtext> 0 </mtext> <none/> </mmultiscripts> <mtext> </mtext> </math>, R(série), Cp Rp (parallèle) Rs Résistance du fil, LVDT coupling variation <math xmlns="http://www.w3.org/1998/Math/MathML"> <mrow> <mmultiscripts> <mtext> v </mtext> <mtext> 0 </mtext> <none/> </mmultiscripts> <mtext> (t) = K x cos(ωt) </mtext> </mrow> </math>, <math xmlns="http://www.w3.org/1998/Math/MathML"> <mtext> ε = </mtext> <mmultiscripts> <mtext> ε </mtext> <mtext> r </mtext> <none/> </mmultiscripts> <mmultiscripts> <mtext> ε </mtext> <mtext> 0 </mtext> <none/> </mmultiscripts> <mtext> </mtext> </math> du vide <math xmlns="http://www.w3.org/1998/Math/MathML"> <mmultiscripts> <mtext> ε </mtext> <mtext> 0 </mtext> <none/> </mmultiscripts> <mtext> ≅ 8,85 * </mtext> <mmultiscripts> <mtext> 10 </mtext> <none/> <mtext> -12 </mtext> </mmultiscripts> <mtext> F/m </mtext> </math>, V-I courant <math xmlns="http://www.w3.org/1998/Math/MathML"> <mrow> <mtext> i(t)= </mtext> <mmultiscripts> <mrow> <mfrac> <mtext> 1 </mtext> <mtext> L </mtext> </mfrac> <int/> </mrow> <mrow> <mmultiscripts> <mtext> t </mtext> <mtext> 0 </mtext> <none/> </mmultiscripts> </mrow> <mtext> t </mtext> </mmultiscripts> <mtext> v(t) dt + i( </mtext> <mrow> <mmultiscripts> <mtext> t </mtext> <mtext> 0 </mtext> <none/> </mmultiscripts> </mrow> <mtext> ) </mtext> </mrow> </math>, Energie donné par <math xmlns="http://www.w3.org/1998/Math/MathML"> <mtext> w(t)= </mtext> <mfrac> <mtext> 1 </mtext> <mtext> 2 </mtext> </mfrac> <mrow> <mtext> L </mtext> <mmultiscripts> <mtext> i </mtext> <none/> <mtext> 2 </mtext> </mmultiscripts> <mtext> (t) ( Joules ) </mtext> </mrow> </math>, Condensateur met en relation V-I, Charge donné par q=Cv ( Coulombs ), R(série), Cp Rp (parallèle) Rp Core loss, V-I tension <math xmlns="http://www.w3.org/1998/Math/MathML"> <mrow> <mtext> v(t)= </mtext> <mmultiscripts> <mrow> <mfrac> <mtext> 1 </mtext> <mtext> C </mtext> </mfrac> <int/> </mrow> <mrow> <mmultiscripts> <mtext> t </mtext> <mtext> 0 </mtext> <none/> </mmultiscripts> </mrow> <mtext> t </mtext> </mmultiscripts> <mtext> i(t) dt + v( </mtext> <mrow> <mmultiscripts> <mtext> t </mtext> <mtext> 0 </mtext> <none/> </mmultiscripts> </mrow> <mtext> ) </mtext> </mrow> </math>, Parasitic elements dans un condensateur réel C Rs(série), Ls, Rp (parallèle), V-I courant <math xmlns="http://www.w3.org/1998/Math/MathML"> <mrow> <mtext> i(t)=C </mtext> <mfrac> <mtext> dv </mtext> <mtext> dt </mtext> </mfrac> </mrow> </math>, Parasitic elements dans une bobine réelle L R(série), Cp Rp (parallèle), Condensateur stored Charge, R(série), Cp Rp (parallèle) Cp interwinding capacitance, Inductance met en relation V-I, Ceq à l'inverse des résistances, V-I tension <math xmlns="http://www.w3.org/1998/Math/MathML"> <mrow> <mtext> v(t)=L </mtext> <mfrac> <mtext> di </mtext> <mtext> dt </mtext> </mfrac> </mrow> </math>, Energie donné par <math xmlns="http://www.w3.org/1998/Math/MathML"> <mtext> w(t)= </mtext> <mfrac> <mtext> 1 </mtext> <mtext> 2 </mtext> </mfrac> <mtext> C </mtext> <mrow> <mmultiscripts> <mtext> v </mtext> <none/> <mtext> 2 </mtext> </mmultiscripts> <mtext> (t) ( Joules ) </mtext> </mrow> </math>, Capacitance of the Parallel-Plate Capacitor est donnée par <math xmlns="http://www.w3.org/1998/Math/MathML"> <mrow> <mtext> C = </mtext> <mfrac> <mtext> εA </mtext> <mtext> d </mtext> </mfrac> </mrow> </math>