Warning:
JavaScript is turned OFF. None of the links on this page will work until it is reactivated.
If you need help turning JavaScript On, click here.
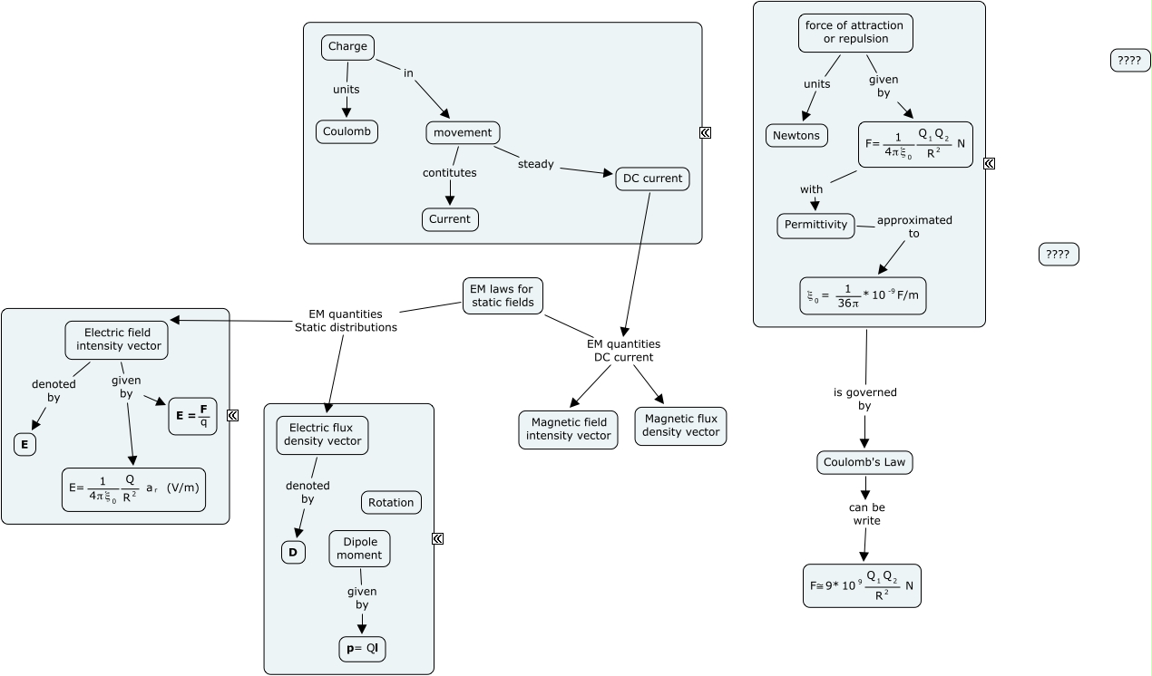
This Concept Map, created with IHMC CmapTools, has information related to: EE_Chap03_1, <math xmlns="http://www.w3.org/1998/Math/MathML"> <mrow> <mtext> F= </mtext> <mfrac> <mtext> 1 </mtext> <mrow> <mtext> 4π </mtext> <mmultiscripts> <mtext> ξ </mtext> <mtext> 0 </mtext> <none/> </mmultiscripts> </mrow> </mfrac> <mfrac> <mrow> <mmultiscripts> <mtext> Q </mtext> <mtext> 1 </mtext> <none/> </mmultiscripts> <mmultiscripts> <mtext> Q </mtext> <mtext> 2 </mtext> <none/> </mmultiscripts> </mrow> <mmultiscripts> <mtext> R </mtext> <none/> <mtext> 2 </mtext> </mmultiscripts> </mfrac> <mtext> N </mtext> </mrow> </math> with Permittivity, Electric field intensity vector given by <math xmlns="http://www.w3.org/1998/Math/MathML"> <mrow> <mtext> E = </mtext> <mfrac> <mtext> F </mtext> <mtext> q </mtext> </mfrac> </mrow> </math>, force of attraction or repulsion given by <math xmlns="http://www.w3.org/1998/Math/MathML"> <mrow> <mtext> F= </mtext> <mfrac> <mtext> 1 </mtext> <mrow> <mtext> 4π </mtext> <mmultiscripts> <mtext> ξ </mtext> <mtext> 0 </mtext> <none/> </mmultiscripts> </mrow> </mfrac> <mfrac> <mrow> <mmultiscripts> <mtext> Q </mtext> <mtext> 1 </mtext> <none/> </mmultiscripts> <mmultiscripts> <mtext> Q </mtext> <mtext> 2 </mtext> <none/> </mmultiscripts> </mrow> <mmultiscripts> <mtext> R </mtext> <none/> <mtext> 2 </mtext> </mmultiscripts> </mfrac> <mtext> N </mtext> </mrow> </math>, movement contitutes Current, DC current EM quantities DC current Magnetic field intensity vector, Electric field intensity vector given by <math xmlns="http://www.w3.org/1998/Math/MathML"> <mrow> <mtext> E= </mtext> <mfrac> <mtext> 1 </mtext> <mrow> <mtext> 4π </mtext> <mmultiscripts> <mtext> ξ </mtext> <mtext> 0 </mtext> <none/> </mmultiscripts> </mrow> </mfrac> <mfrac> <mtext> Q </mtext> <mmultiscripts> <mtext> R </mtext> <none/> <mtext> 2 </mtext> </mmultiscripts> </mfrac> <mtext> </mtext> <mmultiscripts> <mtext> a </mtext> <mtext> r </mtext> <none/> </mmultiscripts> <mtext> (V/m) </mtext> </mrow> </math>, EM laws for static fields EM quantities DC current Magnetic flux density vector, EM laws for static fields EM quantities Static distributions Electric field intensity vector, Electric flux density vector denoted by D, Coulomb's Law can be write <math xmlns="http://www.w3.org/1998/Math/MathML"> <mrow> <mtext> F≅ </mtext> <mrow> <mtext> 9* </mtext> <mmultiscripts> <mtext> 10 </mtext> <none/> <mtext> 9 </mtext> </mmultiscripts> </mrow> <mfrac> <mrow> <mmultiscripts> <mtext> Q </mtext> <mtext> 1 </mtext> <none/> </mmultiscripts> <mmultiscripts> <mtext> Q </mtext> <mtext> 2 </mtext> <none/> </mmultiscripts> </mrow> <mmultiscripts> <mtext> R </mtext> <none/> <mtext> 2 </mtext> </mmultiscripts> </mfrac> <mtext> N </mtext> </mrow> </math>, force of attraction or repulsion units Newtons, Charge units Coulomb, movement steady DC current, Electric field intensity vector denoted by E, DC current EM quantities DC current Magnetic flux density vector, EM laws for static fields EM quantities DC current Magnetic field intensity vector, EM laws for static fields EM quantities Static distributions Electric flux density vector, Permittivity approximated to <math xmlns="http://www.w3.org/1998/Math/MathML"> <mmultiscripts> <mtext> ξ </mtext> <mtext> 0 </mtext> <none/> </mmultiscripts> <mtext> = </mtext> <mfrac> <mtext> 1 </mtext> <mrow> <mtext> 36π </mtext> </mrow> </mfrac> <mtext> * </mtext> <mmultiscripts> <mtext> 10 </mtext> <none/> <mtext> -9 </mtext> </mmultiscripts> <mtext> F/m </mtext> </math>, Dipole moment given by p= Ql, Charge in movement