Warning:
JavaScript is turned OFF. None of the links on this page will work until it is reactivated.
If you need help turning JavaScript On, click here.
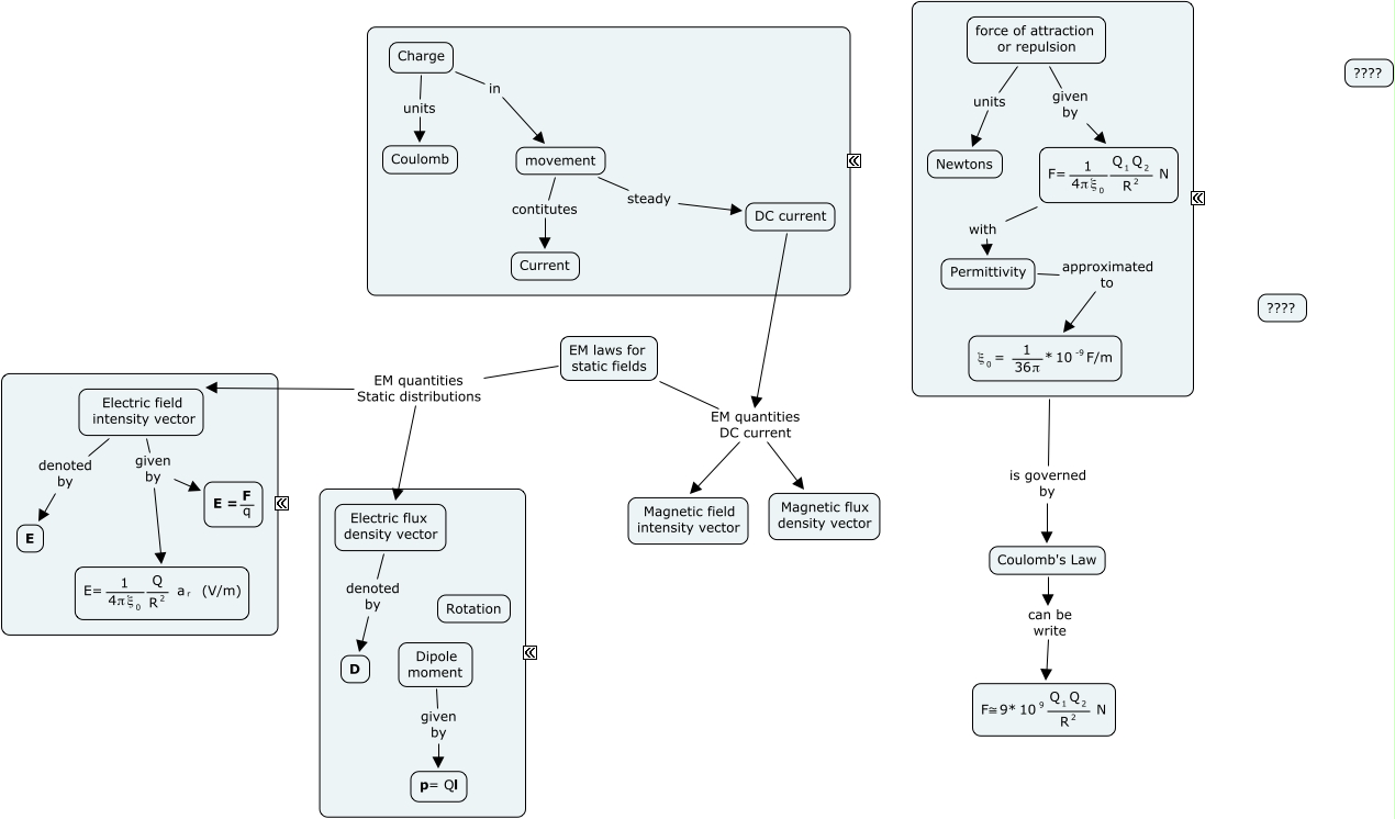
This Concept Map, created with IHMC CmapTools, has information related to: EM_Chap03_1, <math xmlns="http://www.w3.org/1998/Math/MathML"> <mrow> <mtext> F= </mtext> <mfrac> <mtext> 1 </mtext> <mrow> <mtext> 4π </mtext> <mmultiscripts> <mtext> ξ </mtext> <mtext> 0 </mtext> <none/> </mmultiscripts> </mrow> </mfrac> <mfrac> <mrow> <mmultiscripts> <mtext> Q </mtext> <mtext> 1 </mtext> <none/> </mmultiscripts> <mmultiscripts> <mtext> Q </mtext> <mtext> 2 </mtext> <none/> </mmultiscripts> </mrow> <mmultiscripts> <mtext> R </mtext> <none/> <mtext> 2 </mtext> </mmultiscripts> </mfrac> <mtext> N </mtext> </mrow> </math> with Permittivity, Electric field intensity vector given by <math xmlns="http://www.w3.org/1998/Math/MathML"> <mrow> <mtext> E = </mtext> <mfrac> <mtext> F </mtext> <mtext> q </mtext> </mfrac> </mrow> </math>, movement contitutes Current, force of attraction or repulsion given by <math xmlns="http://www.w3.org/1998/Math/MathML"> <mrow> <mtext> F= </mtext> <mfrac> <mtext> 1 </mtext> <mrow> <mtext> 4π </mtext> <mmultiscripts> <mtext> ξ </mtext> <mtext> 0 </mtext> <none/> </mmultiscripts> </mrow> </mfrac> <mfrac> <mrow> <mmultiscripts> <mtext> Q </mtext> <mtext> 1 </mtext> <none/> </mmultiscripts> <mmultiscripts> <mtext> Q </mtext> <mtext> 2 </mtext> <none/> </mmultiscripts> </mrow> <mmultiscripts> <mtext> R </mtext> <none/> <mtext> 2 </mtext> </mmultiscripts> </mfrac> <mtext> N </mtext> </mrow> </math>, DC current EM quantities DC current Magnetic field intensity vector, EM laws for static fields EM quantities DC current Magnetic flux density vector, Electric field intensity vector given by <math xmlns="http://www.w3.org/1998/Math/MathML"> <mrow> <mtext> E= </mtext> <mfrac> <mtext> 1 </mtext> <mrow> <mtext> 4π </mtext> <mmultiscripts> <mtext> ξ </mtext> <mtext> 0 </mtext> <none/> </mmultiscripts> </mrow> </mfrac> <mfrac> <mtext> Q </mtext> <mmultiscripts> <mtext> R </mtext> <none/> <mtext> 2 </mtext> </mmultiscripts> </mfrac> <mtext> </mtext> <mmultiscripts> <mtext> a </mtext> <mtext> r </mtext> <none/> </mmultiscripts> <mtext> (V/m) </mtext> </mrow> </math>, Coulomb's Law can be write <math xmlns="http://www.w3.org/1998/Math/MathML"> <mrow> <mtext> F≅ </mtext> <mrow> <mtext> 9* </mtext> <mmultiscripts> <mtext> 10 </mtext> <none/> <mtext> 9 </mtext> </mmultiscripts> </mrow> <mfrac> <mrow> <mmultiscripts> <mtext> Q </mtext> <mtext> 1 </mtext> <none/> </mmultiscripts> <mmultiscripts> <mtext> Q </mtext> <mtext> 2 </mtext> <none/> </mmultiscripts> </mrow> <mmultiscripts> <mtext> R </mtext> <none/> <mtext> 2 </mtext> </mmultiscripts> </mfrac> <mtext> N </mtext> </mrow> </math>, Electric flux density vector denoted by D, EM laws for static fields EM quantities Static distributions Electric field intensity vector, force of attraction or repulsion units Newtons, movement steady DC current, Charge units Coulomb, DC current EM quantities DC current Magnetic flux density vector, Electric field intensity vector denoted by E, Permittivity approximated to <math xmlns="http://www.w3.org/1998/Math/MathML"> <mmultiscripts> <mtext> ξ </mtext> <mtext> 0 </mtext> <none/> </mmultiscripts> <mtext> = </mtext> <mfrac> <mtext> 1 </mtext> <mrow> <mtext> 36π </mtext> </mrow> </mfrac> <mtext> * </mtext> <mmultiscripts> <mtext> 10 </mtext> <none/> <mtext> -9 </mtext> </mmultiscripts> <mtext> F/m </mtext> </math>, EM laws for static fields EM quantities Static distributions Electric flux density vector, EM laws for static fields EM quantities DC current Magnetic field intensity vector, Dipole moment given by p= Ql, force of attraction or repulsion is governed by Coulomb's Law