Warning:
JavaScript is turned OFF. None of the links on this page will work until it is reactivated.
If you need help turning JavaScript On, click here.
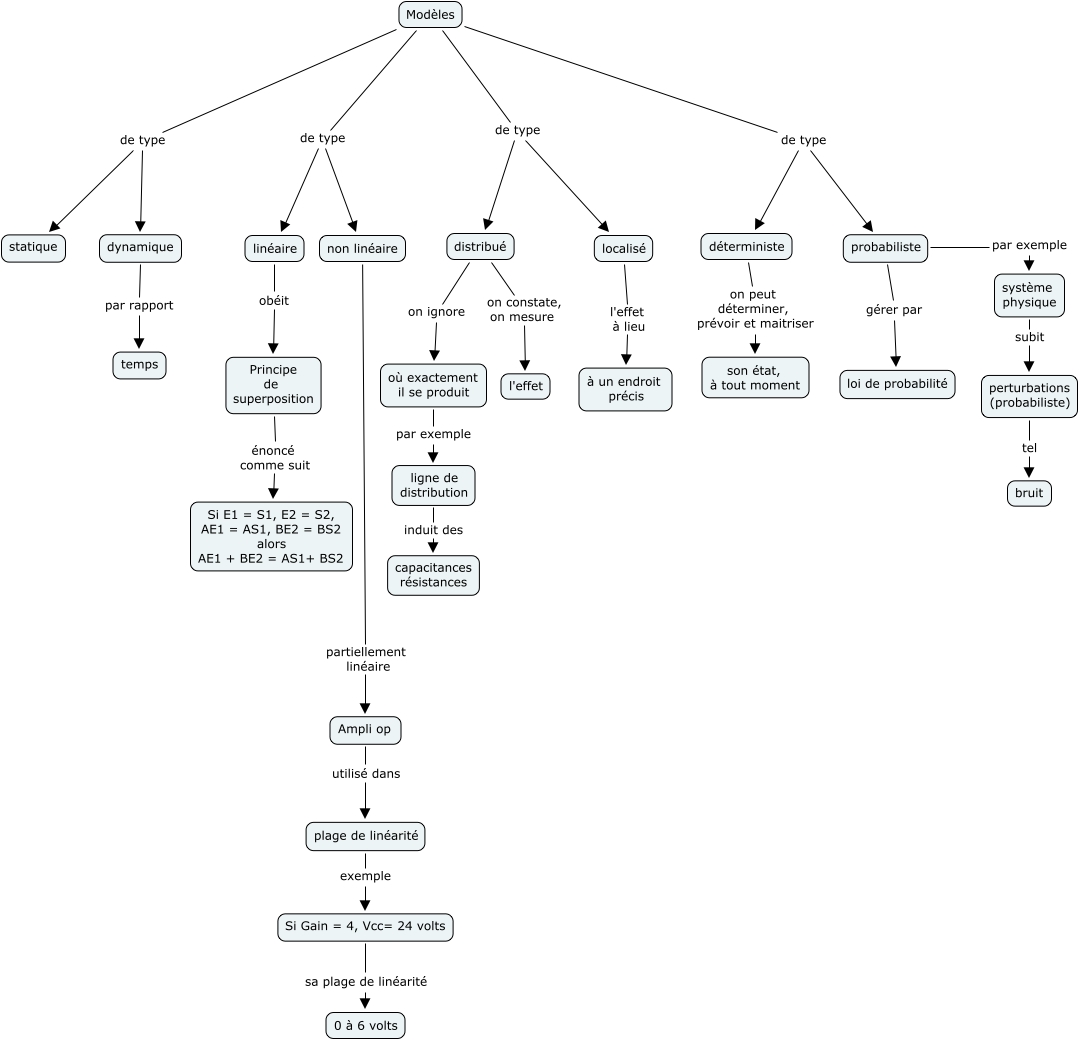
This Concept Map, created with IHMC CmapTools, has information related to: Modèles, Modèles de type dynamique, localisé l'effet à lieu à un endroit précis, perturbations (probabiliste) tel bruit, Modèles de type statique, non linéaire partiellement linéaire Ampli op, Principe de superposition énoncé comme suit Si E1 = S1, E2 = S2, AE1 = AS1, BE2 = BS2 alors AE1 + BE2 = AS1+ BS2, linéaire obéit Principe de superposition, distribué on ignore où exactement il se produit, Modèles de type distribué, Si Gain = 4, Vcc= 24 volts sa plage de linéarité 0 à 6 volts, probabiliste par exemple système physique, où exactement il se produit par exemple ligne de distribution, probabiliste gérer par loi de probabilité, Ampli op utilisé dans plage de linéarité, plage de linéarité exemple Si Gain = 4, Vcc= 24 volts, distribué on constate, on mesure l'effet, ligne de distribution induit des capacitances résistances, Modèles de type non linéaire, Modèles de type déterministe, dynamique par rapport temps