Warning:
JavaScript is turned OFF. None of the links on this page will work until it is reactivated.
If you need help turning JavaScript On, click here.
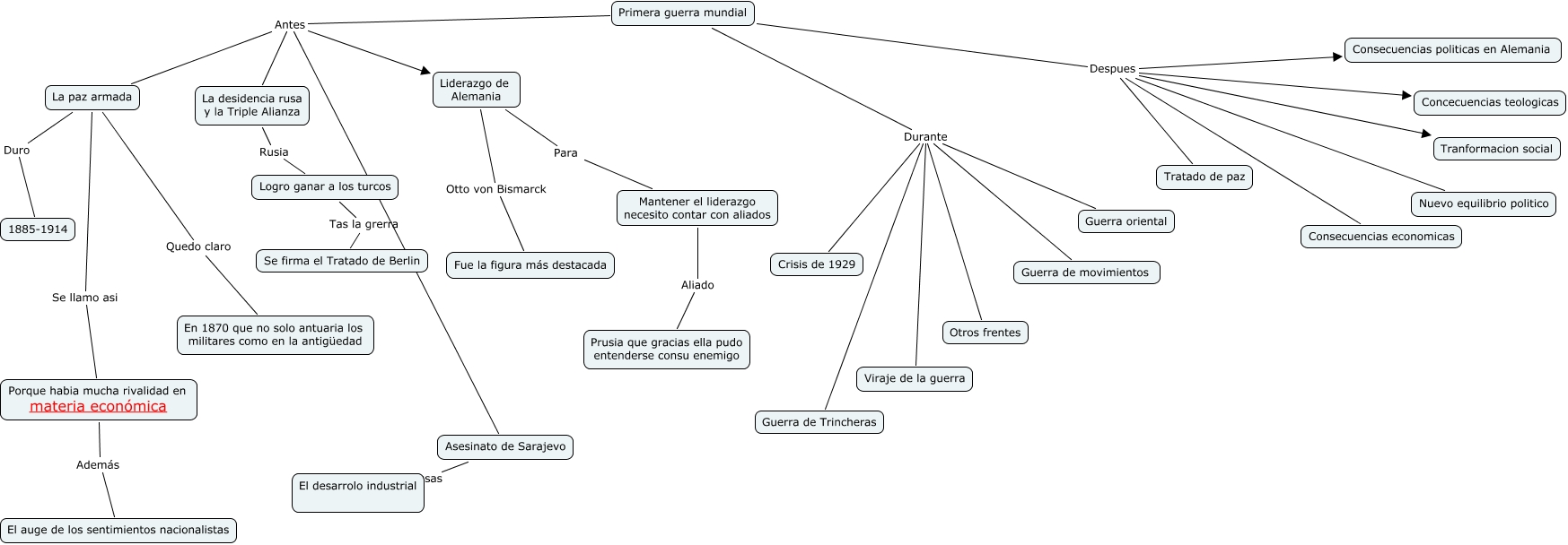
Este mapa conceptual tiene información relacionada a: 13. Carmelo Fornell Diaz - 1ºGuerra Mundial, Primera guerra mundial Despues Consecuencias economicas, La paz armada Quedo claro En 1870 que no solo antuaria los militares como en la antigüedad, Logro ganar a los turcos Tas la grerra Se firma el Tratado de Berlin, Primera guerra mundial Antes Liderazgo de Alemania, Primera guerra mundial Durante Crisis de 1929, Primera guerra mundial Despues Tranformacion social, La desidencia rusa y la Triple Alianza Rusia Logro ganar a los turcos, Asesinato de Sarajevo Causas El desarrolo industrial, Primera guerra mundial Despues Nuevo equilibrio politico, Primera guerra mundial Durante Viraje de la guerra