Warning:
JavaScript is turned OFF. None of the links on this page will work until it is reactivated.
If you need help turning JavaScript On, click here.
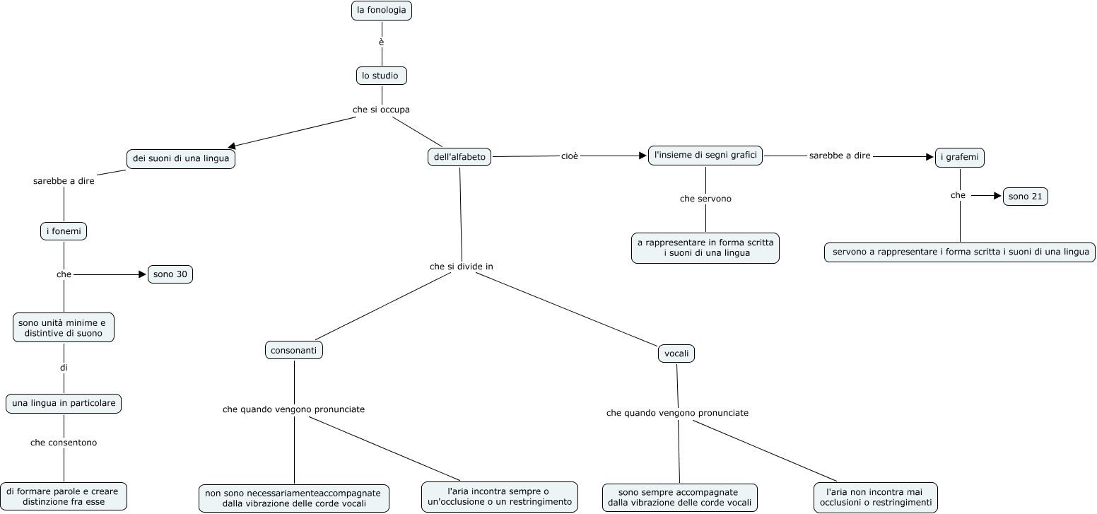
Questa Mappa Concettuale ha informazioni correlate a: fonologia, dell'alfabeto che si divide in vocali, consonanti che quando vengono pronunciate l'aria incontra sempre o un'occlusione o un restringimento, l'insieme di segni grafici che servono a rappresentare in forma scritta i suoni di una lingua, vocali che quando vengono pronunciate sono sempre accompagnate dalla vibrazione delle corde vocali, i fonemi che sono unità minime e distintive di suono, dei suoni di una lingua sarebbe a dire i fonemi, dell'alfabeto che si divide in consonanti, consonanti che quando vengono pronunciate non sono necessariamenteaccompagnate dalla vibrazione delle corde vocali, i grafemi che sono 21, dell'alfabeto cioè l'insieme di segni grafici, la fonologia è lo studio, i grafemi che servono a rappresentare i forma scritta i suoni di una lingua, vocali che quando vengono pronunciate l'aria non incontra mai occlusioni o restringimenti, l'insieme di segni grafici sarebbe a dire i grafemi, i fonemi che sono 30, lo studio che si occupa dell'alfabeto, lo studio che si occupa dei suoni di una lingua, sono unità minime e distintive di suono di una lingua in particolare, una lingua in particolare che consentono di formare parole e creare distinzione fra esse