Warning:
JavaScript is turned OFF. None of the links on this page will work until it is reactivated.
If you need help turning JavaScript On, click here.
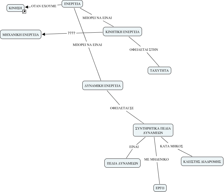
This Concept Map, created with IHMC CmapTools, has information related to: ενεργεια, ΣΥΝΤΗΡΗΤΙΚΑ ΠΕΔΙΑ ΔΥΝΑΜΕΩΝ ΚΑΤΑ ΜΗΚΟΣ ΚΛΕΙΣΤΗΣ ΔΙΑΔΡΟΜΗΣ, ΕΝΕΡΓΕΙΑ ΜΠΟΡΕΙ ΝΑ ΕΙΝΑΙ ΔΥΝΑΜΙΚΗ ΕΝΕΡΓΕΙΑ, ΣΥΝΤΗΡΗΤΙΚΑ ΠΕΔΙΑ ΔΥΝΑΜΕΩΝ ΜΕ ΜΗΔΕΝΙΚΟ ΕΡΓΟ, ΕΝΕΡΓΕΙΑ ΟΤΑΝ ΕΧΟΥΜΕ ΚΙΝΗΣΗ, ΕΝΕΡΓΕΙΑ ΜΠΟΡΕΙ ΝΑ ΕΙΝΑΙ ΚΙΝΗΤΙΚΗ ΕΝΕΡΓΕΙΑ, ΚΙΝΗΤΙΚΗ ΕΝΕΡΓΕΙΑ ???? ΜΗΧΑΝΙΚΗ ΕΝΕΡΓΕΙΑ, ΔΥΝΑΜΙΚΗ ΕΝΕΡΓΕΙΑ ΟΦΕΙΛΕΤΑΙ ΣΕ ΣΥΝΤΗΡΗΤΙΚΑ ΠΕΔΙΑ ΔΥΝΑΜΕΩΝ, ΚΙΝΗΤΙΚΗ ΕΝΕΡΓΕΙΑ ΟΦΕΙΛΕΤΑΙ ΣΤΗΝ ΤΑΧΥΤΗΤΑ, ΣΥΝΤΗΡΗΤΙΚΑ ΠΕΔΙΑ ΔΥΝΑΜΕΩΝ ΕΙΝΑΙ ΠΕΔΙΑ ΔΥΝΑΜΕΩΝ