Warning:
JavaScript is turned OFF. None of the links on this page will work until it is reactivated.
If you need help turning JavaScript On, click here.
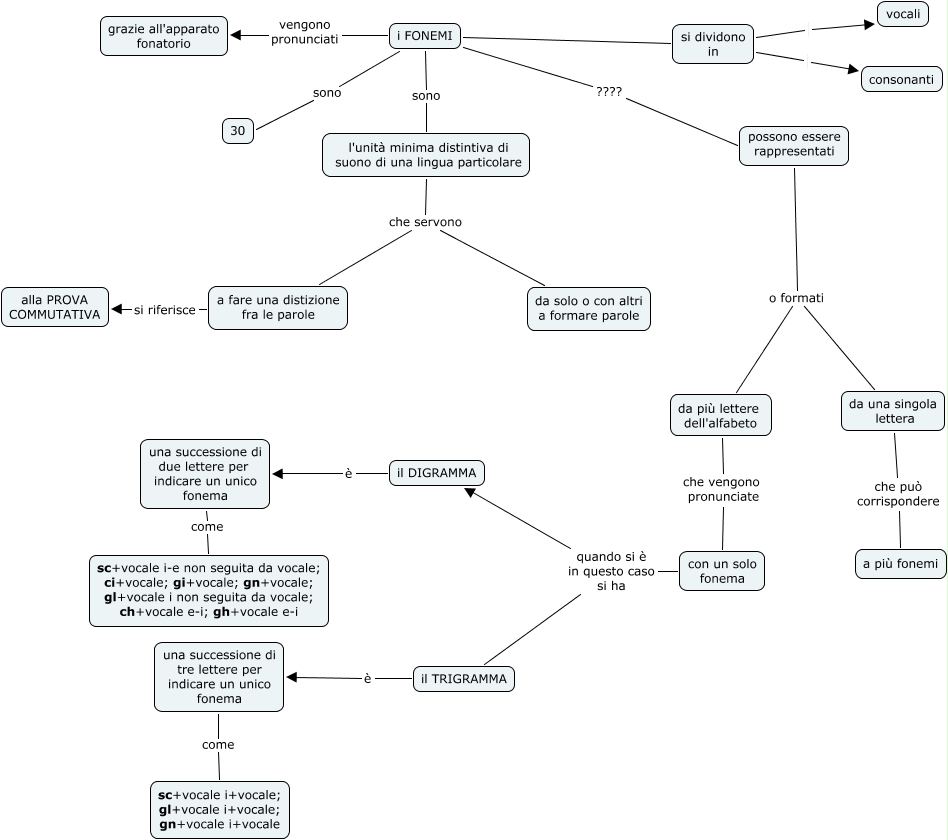
Questa Mappa Concettuale ha informazioni correlate a: i fonemi, i FONEMI si dividono in, i FONEMI sono l'unità minima distintiva di suono di una lingua particolare, il TRIGRAMMA è una successione di tre lettere per indicare un unico fonema, l'unità minima distintiva di suono di una lingua particolare che servono a fare una distizione fra le parole, si dividono in consonanti, una successione di due lettere per indicare un unico fonema come sc+vocale i-e non seguita da vocale; ci+vocale; gi+vocale; gn+vocale; gl+vocale i non seguita da vocale; ch+vocale e-i; gh+vocale e-i, da una singola lettera che può corrispondere a più fonemi, i FONEMI ???? possono essere rappresentati, il DIGRAMMA è una successione di due lettere per indicare un unico fonema, a fare una distizione fra le parole si riferisce alla PROVA COMMUTATIVA