Warning:
JavaScript is turned OFF. None of the links on this page will work until it is reactivated.
If you need help turning JavaScript On, click here.
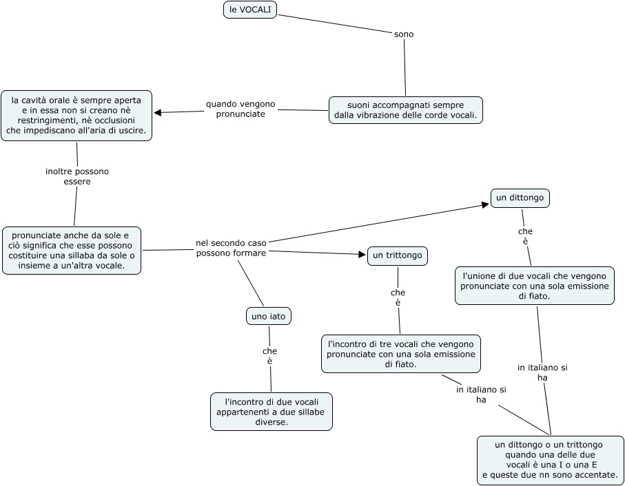
Questa Mappa Concettuale ha informazioni correlate a: le vocali, l'unione di due vocali che vengono pronunciate con una sola emissione di fiato. in italiano si ha un dittongo o un trittongo quando una delle due vocali è una I o una E e queste due nn sono accentate., uno iato che è l'incontro di due vocali appartenenti a due sillabe diverse., l'incontro di tre vocali che vengono pronunciate con una sola emissione di fiato. in italiano si ha un dittongo o un trittongo quando una delle due vocali è una I o una E e queste due nn sono accentate., le VOCALI sono suoni accompagnati sempre dalla vibrazione delle corde vocali., pronunciate anche da sole e ciò significa che esse possono costituire una sillaba da sole o insieme a un'altra vocale. nel secondo caso possono formare un dittongo, pronunciate anche da sole e ciò significa che esse possono costituire una sillaba da sole o insieme a un'altra vocale. nel secondo caso possono formare un trittongo, pronunciate anche da sole e ciò significa che esse possono costituire una sillaba da sole o insieme a un'altra vocale. nel secondo caso possono formare uno iato, un trittongo che è l'incontro di tre vocali che vengono pronunciate con una sola emissione di fiato., suoni accompagnati sempre dalla vibrazione delle corde vocali. quando vengono pronunciate la cavità orale è sempre aperta e in essa non si creano nè restringimenti, nè occlusioni che impediscano all'aria di uscire., la cavità orale è sempre aperta e in essa non si creano nè restringimenti, nè occlusioni che impediscano all'aria di uscire. inoltre possono essere pronunciate anche da sole e ciò significa che esse possono costituire una sillaba da sole o insieme a un'altra vocale.