Warning:
JavaScript is turned OFF. None of the links on this page will work until it is reactivated.
If you need help turning JavaScript On, click here.
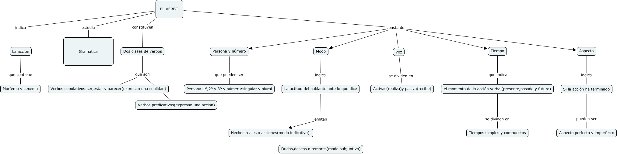
Este mapa conceptual tiene información relacionada a: Mª josé Gutiérrez Butrón(gramática tema3), Persona y número que pueden ser Persona:1º,2º y 3º y número:singular y plural, Voz se dividen en Activas(realiza)y pasiva(recibe), EL VERBO consta de Tiempo, Tiempo que indica el momento de la acción verbal(presente,pasado y futuro), Dos clases de verbos que son Verbos predicativos(expresan una acción), EL VERBO consta de Persona y número, Si la acción ha terminado pueden ser Aspecto perfecto y imperfecto, EL VERBO consta de Modo, Modo indica La actitud del hablante ante lo que dice, La actitud del hablante ante lo que dice emiten Dudas,deseos o temores(modo subjuntivo)