Warning:
JavaScript is turned OFF. None of the links on this page will work until it is reactivated.
If you need help turning JavaScript On, click here.
The Concept Map you are trying to access has information related to:
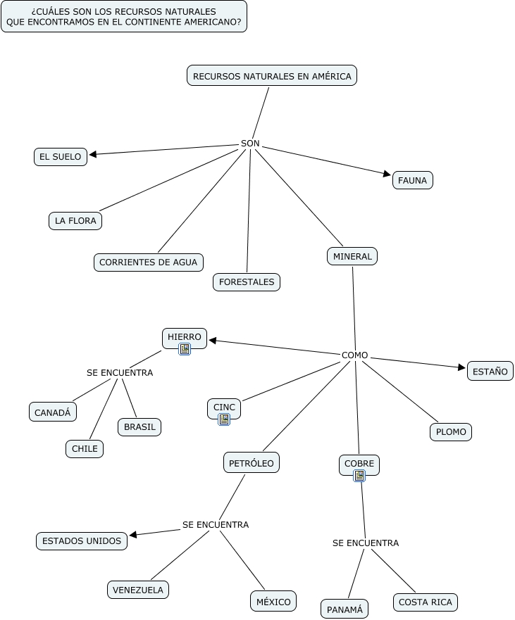
RECURSOS NATURALES EN AMÉRICA, PETRÓLEO SE ENCUENTRA MÉXICO, COBRE SE ENCUENTRA PANAMÁ, HIERRO SE ENCUENTRA BRASIL, MINERAL COMO HIERRO, RECURSOS NATURALES EN AMÉRICA SON CORRIENTES DE AGUA, MINERAL COMO ESTAÑO, HIERRO SE ENCUENTRA CANADÁ, MINERAL COMO COBRE, RECURSOS NATURALES EN AMÉRICA SON EL SUELO, RECURSOS NATURALES EN AMÉRICA SON MINERAL