Warning:
JavaScript is turned OFF. None of the links on this page will work until it is reactivated.
If you need help turning JavaScript On, click here.
The Concept Map you are trying to access has information related to:
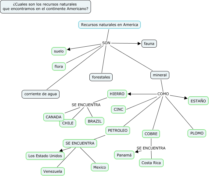
RECURSOS NATURALES Roxana, Recursos naturales en America SON suelo, PETROLEO SE ENCUENTR Los Estado Unidos, COBRE SE ENCUENTRA Costa Rica, HIERRO SE ENCUENTRA BRAZIL, mineral COMO HIERRO, Recursos naturales en America SON fauna, Recursos naturales en America SON flora, HIERRO SE ENCUENTRA CHILE, COBRE SE ENCUENTRA Panamá, Recursos naturales en America SON forestales