Warning:
JavaScript is turned OFF. None of the links on this page will work until it is reactivated.
If you need help turning JavaScript On, click here.
The Concept Map you are trying to access has information related to:
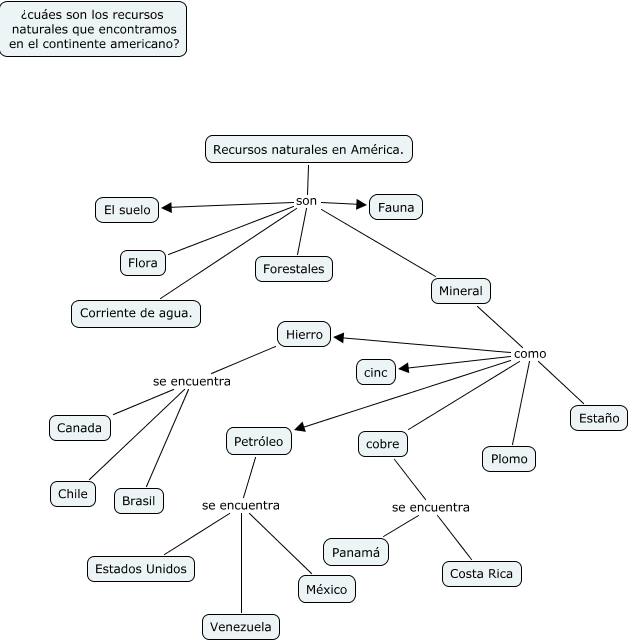
Félix y Doris, Recursos naturales en América. son Mineral, Mineral como cinc, Recursos naturales en América. son Forestales, Hierro se encuentra Canada, Mineral como Hierro, Recursos naturales en América. son Corriente de agua., cobre se encuentra Costa Rica, Petróleo se encuentra México, cobre se encuentra Panamá, Hierro se encuentra Brasil