Warning:
JavaScript is turned OFF. None of the links on this page will work until it is reactivated.
If you need help turning JavaScript On, click here.
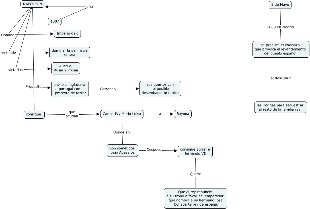
Este mapa conceptual tiene información relacionada a: 13.Daniela Morán Olvera- batalla de chiclana, enviar a inglaterra a portugal con el pretexto de forzar Cerrando sus puertos con el posible desembarco britanico, 2 de Mayo 1808 en Madrid se produce el chispazo que provoca el levantamiento del pueblo español., Carlos IVy Maria Luisa a Bayona, NAPOLEON Domino Imperio galo, consigue atraer a fernando VII Quiere Que el rey renuncie a su trono a favor del emperador que nombra a us hermano jose bonaparte rey de españa., consigue que acudan Carlos IVy Maria Luisa, NAPOLEON pretende dominar la peninsula entera, NAPOLEON Proposito consigue, se produce el chispazo que provoca el levantamiento del pueblo español. al descubrir las intrigas para secuestrar al resto de la familia real., Carlos IVy Maria Luisa Donde ahi Son sometidos bajo Agasajos