Warning:
JavaScript is turned OFF. None of the links on this page will work until it is reactivated.
If you need help turning JavaScript On, click here.
The Concept Map you are trying to access has information related to:
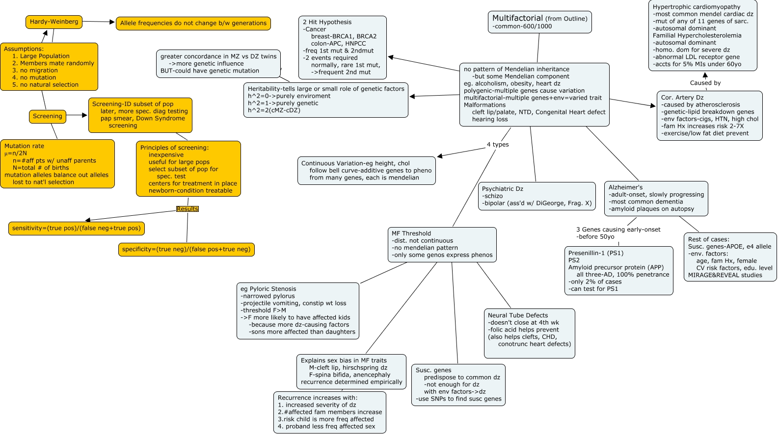
Genetics, MF Threshold -dist. not continuous -no mendelian pattern -only some genos express phenos ???? Explains sex bias in MF traits M-cleft lip, hirschspring dz F-spina bifida, anencephaly recurrence determined empirically, no pattern of Mendelian inheritance -but some Mendelian component eg. alcoholism, obesity, heart dz polygenic-multiple genes cause variation multifactorial-multiple genes+env=varied trait Malformations cleft lip/palate, NTD, Congenital Heart defect hearing loss 4 types Continuous Variation-eg height, chol follow bell curve-additive genes to pheno from many genes, each is mendelian, MF Threshold -dist. not continuous -no mendelian pattern -only some genos express phenos ???? Susc. genes predispose to common dz -not enough for dz with env factors->dz -use SNPs to find susc genes, no pattern of Mendelian inheritance -but some Mendelian component eg. alcoholism, obesity, heart dz polygenic-multiple genes cause variation multifactorial-multiple genes+env=varied trait Malformations cleft lip/palate, NTD, Congenital Heart defect hearing loss ???? Alzheimer's -adult-onset, slowly progressing -most common dementia -amyloid plaques on autopsy, MF Threshold -dist. not continuous -no mendelian pattern -only some genos express phenos ???? eg Pyloric Stenosis -narrowed pylorus -projectile vomiting, constip wt loss -threshold F>M ->F more likely to have affected kids -because more dz-causing factors -sons more affected than daughters, no pattern of Mendelian inheritance -but some Mendelian component eg. alcoholism, obesity, heart dz polygenic-multiple genes cause variation multifactorial-multiple genes+env=varied trait Malformations cleft lip/palate, NTD, Congenital Heart defect hearing loss ???? 2 Hit Hypothesis -Cancer breast-BRCA1, BRCA2 colon-APC, HNPCC -freq 1st mut & 2ndmut -2 events required normally, rare 1st mut, ->frequent 2nd mut, MF Threshold -dist. not continuous -no mendelian pattern -only some genos express phenos ???? Neural Tube Defects -doesn't close at 4th wk -folic acid helps prevent (also helps clefts, CHD, conotrunc heart defects), no pattern of Mendelian inheritance -but some Mendelian component eg. alcoholism, obesity, heart dz polygenic-multiple genes cause variation multifactorial-multiple genes+env=varied trait Malformations cleft lip/palate, NTD, Congenital Heart defect hearing loss ???? Cor. Artery Dz -caused by atherosclerosis -genetic-lipid breakdown genes -env factors-cigs, HTN, high chol -fam Hx increases risk 2-7X -exercise/low fat diet prevent, Multifactorial (from Outline) -common-600/1000 ???? no pattern of Mendelian inheritance -but some Mendelian component eg. alcoholism, obesity, heart dz polygenic-multiple genes cause variation multifactorial-multiple genes+env=varied trait Malformations cleft lip/palate, NTD, Congenital Heart defect hearing loss, Principles of screening: inexpensive useful for large pops select subset of pop for spec. test centers for treatment in place newborn-condition treatable Results sensitivity=(true pos)/(false neg+true pos)