Warning:
JavaScript is turned OFF. None of the links on this page will work until it is reactivated.
If you need help turning JavaScript On, click here.
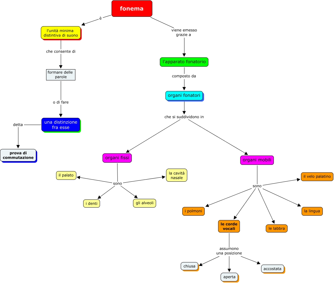
Questa Mappa Concettuale ha informazioni correlate a: fonema, le corde vocali assumono una posizione aperta, organi fissi sono la cavità nasale, l'unità minima distintiva di suono che consente di formare delle parole, organi mobili sono la lingua, fonema viene emesso grazie a l'apparato fonatorio, organi fissi sono il palato, le corde vocali assumono una posizione accostata, formare delle parole o di fare una distinzione fra esse, organi mobili sono i polmoni, organi mobili sono il velo palatino, fonema è l'unità minima distintiva di suono, organi fonatori che si suddividono in organi mobili, organi fissi sono gli alveoli, organi mobili sono le corde vocali, organi fonatori che si suddividono in organi fissi, una distinzione fra esse detta prova di commutazione, le corde vocali assumono una posizione chiusa, organi mobili sono le labbra, l'apparato fonatorio composto da organi fonatori, organi fissi sono i denti