Warning:
JavaScript is turned OFF. None of the links on this page will work until it is reactivated.
If you need help turning JavaScript On, click here.
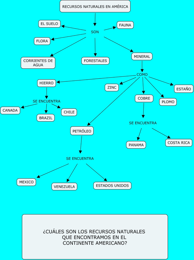
The Concept Map you are trying to access has information related to:
RECURSOS MINERALES, RECURSOS NATURALES EN AMÉRICA SON EL SUELO, RECURSOS NATURALES EN AMÉRICA SON CORRIENTES DE AGUA, HIERRO SE ENCUENTRA BRAZIL, MINERAL COMO HIERRO, HIERRO SE ENCUENTRA CHILE, MINERAL COMO ZINC, HIERRO SE ENCUENTRA CANADA, COBRE SE ENCUENTRA COSTA RICA, RECURSOS NATURALES EN AMÉRICA SON FAUNA, PETRÓLEO SE ENCUENTRA MEXICO